Ampli Nuova elettronica classe A a MOSFET

Progetti, domande e idee sparse sull'autocostruzione delle elettroniche
gserpentino
senior member
Messaggi: 1062
Iscritto il: 02 dic 2005, 17:14
Località: Italy

Messaggio da gserpentino »

Al di la del problema della classe A, ho fatto un disastro.
Dovevo regolare la corrente circolante come indicato nella rivista e devo aver bruciato tutto.
Primo errore : ho utilizzato un tester con la portata piu' bassa.
La corrente doveva essere regolata sui 0,7 A e il tester era posizionato sui 400 mA max.

Secondo errore : sulla rivista dicono di registrare alternativamente i due canali, io li avevo lasciati tutti e due collegati.

Risultato, il tester andato, non mi misura piu la corrente quando posizionati sui milliAmpere, e l'ampli andato pure lui.

Ho sentito un rumore un po forte proveniente degli altroparlanti quando il tester mi segnalava l'overflow e dopo di che il nulla.

L'alimentatore in origine mi dava due tensioni per alimentare le pcb, 30V e 35V.
Ora mi da 40V da tutte e due le parti.Si sara' fulminato LM317?

E nelle finali cosa si potrebbe essere fulminato?
Da cosa posso iniziare per controllare?
I transistor di ingresso/pilota o i MOSFET finali?

Beh , tutta esperienza... :evil:

gabriele.
Avatar utente
clane
starting member
Messaggi: 340
Iscritto il: 04 nov 2005, 04:45
Località: Italy

Messaggio da clane »

Gabriele,
apri il tester e controlla il fusibile, probabilmente è da sostituire.

Ciao,
Claudio

www.claudionegro.com
Ciao,
Claudio

www.claudionegro.com
Van
new member
Messaggi: 30
Iscritto il: 07 feb 2007, 00:26
Località: Italy

Messaggio da Van »

Scusate...ho avuto seri problemi con la connessione Wi-fi (non riuscivo a postare nulla...ecco perchè insistevo nel sapere come fare a mandare un'attachement!).
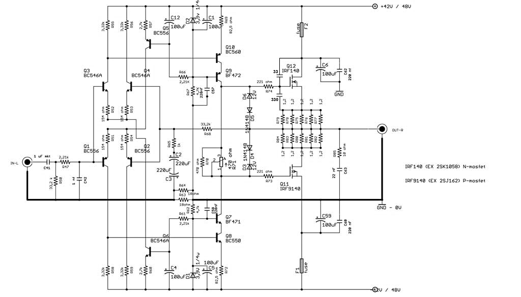
Questo è lo schema del mio finale a mosfet.
I finali originali erano 2SK1058 e 2SJ162, sostituiti con IRF9140 e IRF140. Ho dei dubbi sulla sostituzione, spero che Piercarlo mi sappia dire qualcosa.
Immagine
Van
new member
Messaggi: 30
Iscritto il: 07 feb 2007, 00:26
Località: Italy

Messaggio da Van »

Per gserpentino:
- hai cortocircuitato gli ingressi per regolare la tensione di riposo?
- se non lo hai fatto ed hai mandato una corrente maggiore del dovuto, i finali non dovrebbero risultare bruciati, poichè (non so che finali siano) male che vada avranno almeno un 8-9- ampere, 80-100V da sopportare, nonostanete l'assenza di carico. Quanti ampere può erogare l'alimentatore? controlla....e prega.
- se lo schema prevede dei fusibili sui finali (tra i finali e i rami dell'alimentazione...) devi sostituirli con delle resistenze da 10 ohm 5 w almeno (al posto dei fusibili) e poi fai le regolazioni.
- sicuramente devi iniziare a controllare con una provatransistor i finali pilota...per i finali di potenza non so cosa siano...se sono transistor di potenza puoi controllarli con il provatrans, se sono mosfet...sinceramente non saprei...so che ci sono dei provamosfet, che controllano Drain, Gate e Source...su questo sicuramente Piercarlo ne sa più di me.

Cmq, non scoraggiarti...è capitato a tutti distruggere qualcosa dopo averlo fatto con amore e passione...io ho bruciato i miei mosfet per una disattenzione mentre maneggiavo col cacciavite tra i componenti....a finale ACCESO!!!...ma questo è capitato 16 anni fa :D .
Facci sapere.; )
gserpentino
senior member
Messaggi: 1062
Iscritto il: 02 dic 2005, 17:14
Località: Italy

Messaggio da gserpentino »

Dunque, ieri sera ho rifatto il circuito di alimentazione (si era sbarellato pure quello) su una millefori.
Smontando e rimontando ho anche controllato i due transistor presenti nel circuito e il tester mi da un hfe uguale a 20.
Il datasheet mi dice 100-300

http://www.rs-components.it/cgi-bin/bv/ ... &Nr=avl:it

Cosa devo dedurre?

L' Hfe che mi da il tester e' corretto o puo essere diverso come unita di misura?

I finali di potenza sono mosfet 2sk2150 .
Van
new member
Messaggi: 30
Iscritto il: 07 feb 2007, 00:26
Località: Italy

Messaggio da Van »

Che il tester ti dia un valore diverso dal datasheet non significa nulla. Cioè l'hfe del tester è minore perchè è riferito ad un valore di tensione di riferimento diverso da quello del datasheet. Per averlo uguale il tester dovrebbe avere un valore di riferimento uguale a quello usato del datasheet. Il tester non può iniettare tensione e corrente grandi come nelle prove di laboratorio professionale. In genere l'hfe di un tester è su corrente di 10uA e tensione di 3V. Il valore 20 è un valore approssimativo...non credo si sono bruciati.
Ho visto il datasheet dei mosfet e vedo che hanno un Drain Current di 15 A. Non credo che si siano bruciati.
Dall'alimentatore escono i valori di tensione giusti?
Non capisco perchè hai rifatto l'alimentatore su una basetta millefori con gli stessi componenti...se qualcuno è rotto...li hai rimessi rotti? O li hai sosituiti?
Nell'alimentatore oltre i regolatori di tensione non vedo altri componenti attivi...vedi per prima quelli...
Non credo che sia qualche condensatore in perdita...a meno che non lo era già prima. Qualche componente scalda più del dovuto? Vedi le resistenze....ce ne è qualcuna "imbrunita" ?
Sto andando a casaccio...non so che dirti....
Controlla le piste del circuito stampato...non vorrei che qualcuna si sia interrotta....e soprattutto le saldature, ripassaci su senza lesinare stagno. Evita le saldature fredde.
Uhm....hai provato a sentire le casse con un altro segnale? Se come dici tu hai sentito un botto-rumore strano...non vorrei che i tweeter siano partiti ed hai le casse in corto...un carico non esattamente giusto potebbe danneggiare i finali del mosfet...
La prima cosa è l'alimentatore...aggiusta quello. Ricontrolla in condesatori sul cirucito che non siano invertiti. Controlla anche i diodi, oltre al catodo e l'anodo nel verso giusto, in ultima analisi li cambierei. Es. un 1N4007 ha valori di 1A, 1000V. È possibilissimo che uno di questi non faccia il suo dovere, ne basta uno a non far funzionare nulla.
Ma prima, funzionava il finale? Hai sentito qualcosa? Hai messo un segnale all'ingresso, bypassato da un potenziometro, in mancanza di un pre? O hai toccato solo i poli freddi dell'input con le dita o un cacciavite per provare?
Facci sapere :)
gserpentino
senior member
Messaggi: 1062
Iscritto il: 02 dic 2005, 17:14
Località: Italy

Messaggio da gserpentino »

Dunque,
premetto che comunque sono in attesa di altri Circuiti stampati da NE per rifarlo perche' la prima versione non l'avevo fatta per bene e alcune saldature mi erano riuscite proprio male.

L'alimentatore l'ho rifatto su millefori perche cercando di recuperare alcune delle saldature fatte male avevo rovinato delle piste.
Andava ed aveva tensioni corrette ma, avendo delle piste un po' rovinate, non poteva essere utilizzato per togliere, controllare e rimettere i componenti.

Secondo me nell'alimentatore si sono rovinati gli LM317.

Per quanto riguarda i moduli finali, si l'ho sentito suonare per un po.
come prova avevo collegato due altoparlanti da 8 ohm 10 W da 2 eur l'uno.
Due catorci che utilizzo per le prove.
Ad un certo momento ho sentito uno scrtatchhhh proprio nel momento un cui il tester mi segnalava il suo overflow di corrente.
Dopo di che piu nulla.
Ho provato anche a collegarci altri altoparlanti ma nulla.

Secondo me sono andati i transistor di ingresso o i pilota.

Ma se un transistor si brucia, facendo una verifica con un tester non dovrei avere alcun tipo di valore circa l'Hfe, giusto?

Abbiate pazienza ma e' la mia prima esperienza a stato solido dopo un po' di valvole.
Van
new member
Messaggi: 30
Iscritto il: 07 feb 2007, 00:26
Località: Italy

Messaggio da Van »

Mi spiace che hai dovuto ricomprare i circuiti stampati...se non erano proprio irrecuperabili le piste potevi unirli con piccoli spezzoni di filo di rame di grossa sezione...male non gli faceva.
Se l'hfe ti da un valore teoricamente non dovrebbero essere bruciati, tuttavia può essere che rnon iescono ad andare in conduzione proprio perchè forse si sono bruciati alcuni diodi di protezione interna.
A questo punto non resta che prenderne di nuovi.
Stavolta prendi tutte le dovute precauzioni e fai con calma e come dicevano i latini "cum salis grano".
E non ti scoraggiare...
Partecipo cmq al tuo dolore; )
Piercarlo
starting member
Messaggi: 450
Iscritto il: 30 set 2006, 02:31
Località: Italy

Messaggio da Piercarlo »

Scusate...ho avuto seri problemi con la connessione Wi-fi (non riuscivo a postare nulla...ecco perchè insistevo nel sapere come fare a mandare un'attachement!).
Questo è lo schema del mio finale a mosfet.
I finali originali erano 2SK1058 e 2SJ162, sostituiti con IRF9140 e IRF140. Ho dei dubbi sulla sostituzione, spero che Piercarlo mi sappia dire qualcosa.

Originariamente inviato da Van - 19/02/2007 : 22:03:01
Van mi aveva già scritto in privato e stasera gli ho inviato una prima rispsota.
Però già che ci siamo riportiamo quanto può servire anche per gli altri.
Anzitutto va detto che gli Hitachi erano mosfet decisamente più "morbidi" da
pilotare in tensione degli IRF: con la tensione che serviva ad accendere due Hitachi
si accende, a malapena un solo IRF. Quindi se si va a sostituire Hitachi con IRF
la prima cosa da verificare è che il circuito di polarizzazione (che in questo caso è
ridotto al'osso ma che con gli IRF è meglio fare a puntino senza "economie" che
possono costare care dopo) renda disponibile sufficiente tensione da applicare
ai gate per attivare gli IRF. Altrimenti il circuito funzionerà lo stesso ma con una
disto di incrocio ineliminabile.

Quando è possibile vanno, per circuiti originariamente pensati con gli hitachi,
utilizzati i transistori del tipo originale- E se non si riesce a reperirli proprio originali
so che la Exicon fabbrica degli equivalenti. Ma ancora una volta, come in tutti i
frangenti del genere, occorre controllare bene fino a che punto sono compatibili
questi "equivalenti": controllate le tensioni di soglia, la trasconduttanza e gli
andamenti delle caapcità interlelettrodiche così come la loro consistenza: più
queste sono consistenti e più lo stadio driver vede i sorci verdi finché... non
diventa verde pure lui!.

In ogni caso va sempre tenuto conto che mentre con i bipolari si può essere abbastanza di "larghe vedute" nello sciegliere gli equivalenti, questo non vale
con praticamente NESSUN altro componente attivo, sia a vuoto che a stato solido.
Detto in altro modo, con i bipolari ci si può relativamente fidare del parere degli altri.
Con tutti gli altri "devices" (e con i FET e i MOSFET in particolar modo) è meglio
controllare tutti i parametri uno per uno con i datasheet uno a fianco all'altro.
Si evitano molte sorprese spiacevoli o, almeno, ci si fa un'idea di dove possono
venire nel caso si presentino a rompere le scatole.

Ciao
Piercarlo

PS - ho aggiunto a capo manuali per facilitare la lettura. Questo messaggio "correva"
fuori schermo da far paura. Qualcuno mi sa dire perché?
Avatar utente
Giaime
sostenitore
Messaggi: 3513
Iscritto il: 17 nov 2005, 01:51
Località: Italy
Contatta:

Messaggio da Giaime »

PS - ho aggiunto a capo manuali per facilitare la lettura. Questo messaggio "correva"
fuori schermo da far paura. Qualcuno mi sa dire perché?

Originally posted by Piercarlo - 20/02/2007 : 22:20:58
Sono i link molto lunghi (es. a eBay) che spaginano i topics.

Si potrebbe usare, come fanno tutte le persone civili, il (url)(/url), dove al posto delle tonde ci vanno le quadre.


Saluti termoionici
Giaime Ugliano

http://giaime.altervista.org
Giaime Ugliano
Piercarlo
starting member
Messaggi: 450
Iscritto il: 30 set 2006, 02:31
Località: Italy

Messaggio da Piercarlo »

I finali di potenza sono mosfet 2sk2150.

A chi si diletta con i mosfet: mi aggiornate sulle sigle attualmente più usate di mosfet
in campo audio?
E magari anche qualche link agli schemi secondo voi più utilizzati tra gli aucostruttori.

Non ho buoni presentimenti... e ho bisogno di fare un po' il punto della situazione.

Ciao
Piercarlo
Avatar utente
clane
starting member
Messaggi: 340
Iscritto il: 04 nov 2005, 04:45
Località: Italy

Messaggio da clane »

Non mi diletto con i mosfet, ma i progetti di Borbely sono apprezzati, e usano mosfet:
http://www.borbelyaudio.com/products.asp

Ciao,
Claudio

www.claudionegro.com
Ciao,
Claudio

www.claudionegro.com
Piercarlo
starting member
Messaggi: 450
Iscritto il: 30 set 2006, 02:31
Località: Italy

Messaggio da Piercarlo »

Non mi diletto con i mosfet, ma i progetti di Borbely sono apprezzati, e usano mosfet:
http://www.borbelyaudio.com/products.asp

Ciao,
Claudio

www.claudionegro.com


Originariamente inviato da clane - 21/02/2007 : 20:22:47
Ti ringrazio della segnalzione. Temo però che la maggioranza dei progetti in giro non sfiorino neppure il livello di uno schizzo delle proposte di Borberly.

Ciao
Piercarlo
Van
new member
Messaggi: 30
Iscritto il: 07 feb 2007, 00:26
Località: Italy

Messaggio da Van »

Non mi diletto con i mosfet, ma i progetti di Borbely sono apprezzati, e usano mosfet:
http://www.borbelyaudio.com/products.asp

Ciao,
Claudio

www.claudionegro.com


Originariamente inviato da clane - 21/02/2007 : 20:22:47
Ti ringrazio della segnalzione. Temo però che la maggioranza dei progetti in giro non sfiorino neppure il livello di uno schizzo delle proposte di Borberly.

Ciao
Piercarlo


Originally posted by Piercarlo - 21/02/2007 :  20:39:46
Van
new member
Messaggi: 30
Iscritto il: 07 feb 2007, 00:26
Località: Italy

Messaggio da Van »

Sto avendo di nuovo da ieri sera problemi con il wi-fi.
A mala pena riesco a scrivere questo post.
Va in dowload ma nisba in upload.
Se non mi vedete per un pò, sono qui che smanetto a sistemar il tutto.
Sto incazzato nero!!! :evil:
gserpentino
senior member
Messaggi: 1062
Iscritto il: 02 dic 2005, 17:14
Località: Italy

Messaggio da gserpentino »

Alla fine l'ho costruito.
A differenza di quanto detto sulla rivista mi e' stato suggerito dal laboratorio di nuova elettronica di regolare il trimmer in modo tale
che il modulo amplificatore assorba 0,35 A di corrente anziche' 0,7 A.
Secondo me sta lavorando in classe AB anziche classe A.
Appena possibile approfondisco il discorso classe A e classe AB di questo circuito.

Guardando il datasheet del 2sk2150 leggo che puo' sopportare al massimo 15 A di corrente continua.

Questo significa che potrebbe tranquillamente lavorare con una polarizzazione che fa circolare 5 A di corrente continua.

Il mio dubbio e' : ma con 5 A di CC quanti watt riesco a tirare fuori con questo schema in Classe A?

Ammesso che gli altri componenti sopportanto senza problemi.

O meglio , con questo schema quale e' la max corrente che potrei far scorrere nei mosfet finali perche' lavori in classe A e quanti watt potrei ottenere?

Dal datasheet mi pare di capire che se ho 30 V di Drain-Source e 4V di Gate-Source ottengo circa 3 A di corrente di drain, giusto?

gabriele
Piercarlo
starting member
Messaggi: 450
Iscritto il: 30 set 2006, 02:31
Località: Italy

Messaggio da Piercarlo »

Guardando il datasheet del 2sk2150 leggo che puo' sopportare al massimo 15 A di corrente continua.

Quando consideri i dati forniti da un qualunque datasheet considera i valori massimi praticabili come pari ai 2/3 dei valori massimi assoluti. TI dicono ID max 15 A? Bene tu non andare mai oltre i 10.

Questo significa che potrebbe tranquillamente lavorare con una polarizzazione che fa circolare 5 A di corrente continua. Il mio dubbio e' : ma con 5 A di CC quanti watt riesco a tirare fuori con questo schema in Classe A?

Prima dovresti verificare se, con quella tesione di alimentazione, 5 ampere a riposto li regge... Prendendo Vmax = 40 Volt, ogni dispostiivo dovrebbe dissipare 100 Watt. Secondo me sono un po' troppi per essere dissipati da un unico dispositivo.

Ammesso che gli altri componenti sopportanto senza problemi.

Senza stare a fare troppi calcoli, per avere una valuazione di massima della potenza che circola in un finale, occorre conoscere la massima tensione di alimentazione e la massima corrente di riposo consenita. Nel tuo caso, supponendo che Vmas sia 40 Volt e corrente di riposo max pari a 5A, ottieni come carico miniimo accettabile 4 Ohm (20 Volt / 5 Ampere).
Non c'è da sspettrsi chissà cosa. 20 Volt x 5 Ampere ti danno 100 watt ( da dossoìare *tutti*). Mentre come potenza di uscitta massima ti danno (teoricamente) 1/4 della potenza detta prima (25W)

Insomma non c'è grran trippa per gatti da dare in giro..

Ciao
piercarlo
nebbioso
sostenitore
Messaggi: 84
Iscritto il: 12 nov 2005, 04:49
Località: Italy

Messaggio da nebbioso »


OMISSIS OMISSIS OMISSIS
Secondo me sta lavorando in classe AB anziche classe A.
Appena possibile approfondisco il discorso classe A e classe AB di questo circuito.
Facendo i "conti della serva", quando il transistor superiore aumenta la conduzione portando la corrente a 0,65A, il transistor inferiore sara' a 50mA, piu' o meno il limite in cui si puo' considerare che il funzionamento sia in classe A. La potenza su un carico non svattato e'
[(Ip^2*R)/2];
in questo caso, supposto un carico di 8ohm (resistivi...), 0,6^2*8/2=1,44W.
0,6A e non 0,65 perche' 50ma sono assorbiti dal transistor inferiore. A potenze piu' alte di quei 1,4w (su 8ohm, perche' su 4 la potenza di transizione sarebbe piu' bassa) sei in classe B, period, come dicono in USA.
Guardando il datasheet del 2sk2150 leggo che puo' sopportare al massimo 15 A di corrente continua.

Questo significa che potrebbe tranquillamente lavorare con una polarizzazione che fa circolare 5 A di corrente continua.

Il mio dubbio e' : ma con 5 A di CC quanti watt riesco a tirare fuori con questo schema in Classe A?

Ammesso che gli altri componenti sopportanto senza problemi.

O meglio , con questo schema quale e' la max corrente che potrei far scorrere nei mosfet finali perche' lavori in classe A e quanti watt potrei ottenere?

Dal datasheet mi pare di capire che se ho 30 V di Drain-Source e 4V di Gate-Source ottengo circa 3 A di corrente di drain, giusto?

gabriele


Originariamente inviato da gserpentino - 26/02/2007 :  10:40:28
Quel transistor, se mi ricordo bene i dati, e' un 500v, 0,3ohm, 150w. Sicuramente un transistor da commutazione a litografia spinta, come indicato dal rapporto Ron/Pd (sempre che i miei ricordi siano corretti, ovviamente!).
La limitante per il funzionamento in classe A, per un DMOS -che non e' afflitto da fenomeni di rottura secondaria- e' la dissipazione.
Montato -bene!- su di un eccellente dissipatore (~1,5degC/w) potra' dissipare 40-50w max se vuoi un piccolo margine di sicurezza (e non ti consiglio di metterci un dito sopra).
In un classe A la dissipazione degli elementi attivi (sempre su carico resistivo, ovviamente) e' massima a riposo. Pertanto, se la tensione di alimentazione fosse quella dello schema (35v), lui ne vedrebbe la meta' e quindi la corrente massima di polarizzazione sarebbe
50/17,5 ~=2,85A (I=P/V).
Mettiamoci un tanga in piu', diciamo 2,5A e, con le assunzioni di cui sopra, ammessa una corrente residua nel transistor inferiore di 0,5A (4,5A in quello superiore), dovrebbe essere [(4^2*8)/2]=64w!!
Questo non e' possibile perche' in queste condizioni l'amplificatore e' in limitazione di tensione:
4Ax8ohm=32v
mentre il singolo transistor puo' modulare un (sono molto ottimista) 15v (dei 17,5 disponibili), corrispondenti a circa 14W su 8ohm [(Vp^2/8)/2] ad una corrente di ~1,9Ap.
Il carico su cui verrebbbe erogata la massima potenza sarebbe ~4ohm e la potenza stessa pari a ~32w.
Quanto sopra sempre per un funzionamento in classe A.
Si potrebbe pensare di aumentare la tensione di alimentazione, ma ovviamente, onde evitare fusioni, la corrente dovrebbe essere diminuita proporzionalmente.
Ovviamente l'alimentatore deve essere in grado di fornirla, questa corrente, e possibilmente stabilizzata... insomma un ampli "invernale", da mettere al posto del caminetto. Poi andrebbero verificati gli altri componenti, e la stabilita', sia di loop che RF (nei DMOS varia col punto di lavoro...).
In breve: va riprogettato anche mantenendo la stessa topologia.

Ciao.

Antonino

ERRATA CORRIGE
Corretto per rimbecilllimento senile di mezzanotte il mattino dopo... .
gserpentino
senior member
Messaggi: 1062
Iscritto il: 02 dic 2005, 17:14
Località: Italy

Messaggio da gserpentino »

quindi se circola 0,7A di corrente su 8 ohm ottengo:

0,7 A * 0,7 A * 8 ohm / 2 = 2 Watt in uscita.

Ma perche' la rivista parla di 12 Watt in classe A???
nebbioso
sostenitore
Messaggi: 84
Iscritto il: 12 nov 2005, 04:49
Località: Italy

Messaggio da nebbioso »

quindi se circola 0,7A di corrente su 8 ohm ottengo:

0,7 A * 0,7 A * 8 ohm / 2 = 2 Watt in uscita.
No, il valore da considerare di corrente di picco e' circa il doppio di quella di riposo; per semplicita' puoi considerare uno dei due transistori "appena" interdetto e l'altro ad 1,4A ed avrai:
1,4*1,4*8/2=8w
Ma perche' la rivista parla di 12 Watt in classe A???


Originariamente inviato da gserpentino - 27/02/2007 :  12:07:14
12w sono -molto probabilmente- la potenza indistorta che puoi ottenere dalla tensione d'alimentazione usata meno la minima Vds che mantiene il transistore in zona lineare.
Io avevo calcolato 15v utili, dai loro dati la tensione utilizzabile e' 14v.
Non in classe A -con i valori di corrente da loro suggeriti- ovviamente, anche se da 8w a 12w non e' che ci corra poi tanto (meno di 2dB).
Perche'?
Ho la sfera di cristallo appannata... .
Ciao

Antonino
Rispondi
  • Argomenti simili
    Risposte
    Visite
    Ultimo messaggio