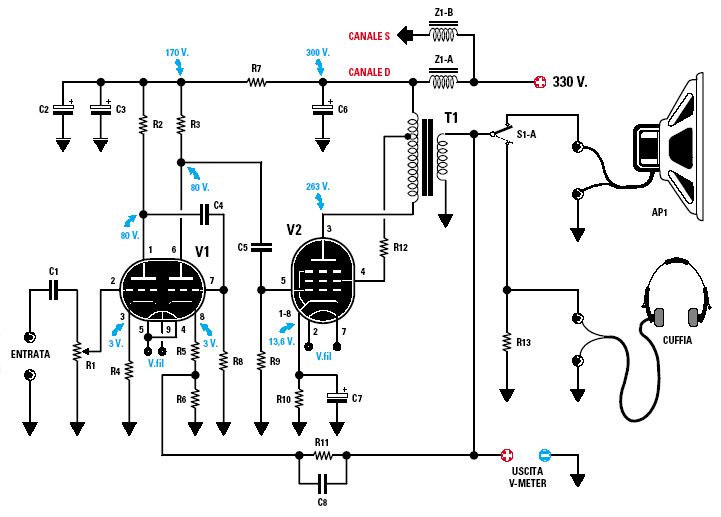
Di seguito lo schema dell'ampli:

Lo schema originale prevede due ecc82.
L'ampli che ho io ha due 6sn7 che lavorano piu' o meno alla stessa tensione cioe circa 90V di anodica con 4mA di corrente e la griglia di ingresso a -2,5 V circa.
Ora , utilizzando delle 6sntGt l'ampli funziona senza problemi.
Sostituendo queste con delle 6sn7 EH moderne , l'ampli incomincia a ronzare e i classico bagliore blu emesso dalle finali sparisce.
Questo significa che si abbassa la tensione anodica delle finali?
Qualche altro suggerimento?
ciao e grazie
gabriele