Tensione su uscita amplificatore LM4766

Progetti, domande e idee sparse sull'autocostruzione delle elettroniche
Avatar utente
lemming
sostenitore
Messaggi: 90
Iscritto il: 13 ott 2008, 22:18
Località: Varese, Italy
Contatta:

Messaggio da lemming »

Ciao a tutti!
Rieccomi qui, dopo avere rifatto il PCB, come mi avete consigliato (grazie!).
Vi chiederei di dirmi che ne pensate, se va bene oppure non ci siamo... Siate pure severi, se necessario, voglio imparare a fare i lavori fatti bene! 8)
Grazie ancora! :grin:

Immagine

Immagine
Stefano Martini
Varese (VA) - Italy
Avatar utente
Giaime
sostenitore
Messaggi: 3513
Iscritto il: 17 nov 2005, 01:51
Località: Italy
Contatta:

Messaggio da Giaime »

Rapidamente:

- lato rame hai MOLTO spazio libero, riempilo di rame allargando le piste che portano correnti elevate(+Vcc, -Vcc, out, gnd...);
- evitare gli angoli retti nel layout delle piste, un angolo retto è un'antenna!
- sposta il connettore "power" nei dintorni del chip! Percorsi ad alta corrente più brevi possibili, area coperta dalle maglie a corrente elevata più piccola possibile!
- occhio ai terminali di massa del potenziometro, se lo monti lato componenti come farai a saldare i pin al ground plane superiore? Se la PCB è fatta in casa non ci sono le vias metalliche.
- non vedo le R da 22k per il feedback... vedo invece R da 10k in serie tra loro. Il non raggiungere il valore preciso del datasheet è sicuramente un male minore che quello di usare più componenti (componenti = possibilità per il rumore di insinuarsi nel circuito)!

Ciao!
Giaime Ugliano

Don't Be a Wimp. Use NFB and use tons of it.
Bruno Putzeys
Giaime Ugliano
Avatar utente
lemming
sostenitore
Messaggi: 90
Iscritto il: 13 ott 2008, 22:18
Località: Varese, Italy
Contatta:

Messaggio da lemming »

lato rame hai MOLTO spazio libero, riempilo di rame allargando le piste che portano correnti elevate(+Vcc, -Vcc, out, gnd...);
Purtroppo sono riuscito a fare questo solo parzialmente, perché se aumentavo la dimensione delle piste avevo errori di clearance sull' LM e sui condensatori.

evitare gli angoli retti nel layout delle piste, un angolo retto è un'antenna!
Fatto! Va bene così?

sposta il connettore "power" nei dintorni del chip!
Fatto (anche se mi ha causato non pochi problemi :? ).

occhio ai terminali di massa del potenziometro, se lo monti lato componenti come farai a saldare i pin al ground plane superiore?
Fatto anche questo!

Se la PCB è fatta in casa non ci sono le vias metalliche.
Penso che non la farò in casa ma la farò stampare (quando mi darai tu l'ok, naturalmente!).

non vedo le R da 22k per il feedback... vedo invece R da 10k in serie tra loro
Credevo fosse meglio rispettare fedelmente i valori del DS! Ahi, l'ignoranza :oops: :oops: , comunque ho cambiato lo schema.

Ho anche diminuito le dimensioni della scheda e praticamente cambiato quasi tutto il routing.
Mi dici se così va bene, per favore?

Tantissimi grazie Giaime (e chiunque vorrà rispondermi).

Ciao!

Immagine
Immagine
Stefano Martini
Varese (VA) - Italy
Avatar utente
Giaime
sostenitore
Messaggi: 3513
Iscritto il: 17 nov 2005, 01:51
Località: Italy
Contatta:

Messaggio da Giaime »

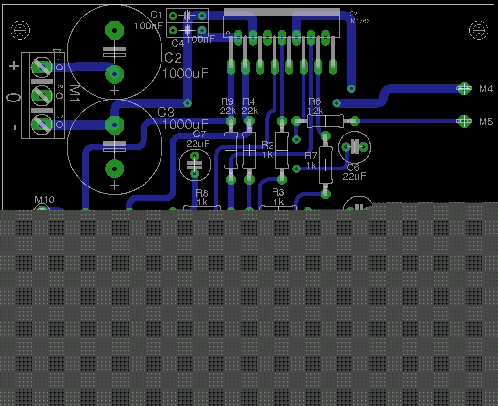
Ciao Stefano,

secondo me la direzione è senz'altro quella giusta, questa PCB è quasi perfetta (per quanto in realtà si possa andare avanti una vita a ottimizzarle le PCB, non c'è mai fine - per me c'è fine invece ad un certo punto causa scontro contro il limite delle conoscenze che uno può avere! :) ).

Qualche nota:

- C1, C2, C4 più vicini possibili ai pin dell'IC piuttosto che al connettore, se fossi in te poi metterei un elettrolitico da almeno 1000uF su ogni ramo di alimentazione.

- affianca C3 a R3 e C5 a R8: come ti dicevo, per un dato ramo del circuito cerca di occupare meno area possibile!

- quelle due piste che vanno ai centrali del pot a casa mia fanno rima con diafonia 8) largo, largo! (idem per le piste che partono da M8 e M2)

- le piste dell'uscita sono troppo sottili. Tra R10 e M10 (e tra R5 e M6) usa uno spessore largo almeno quanto le piazzole M10 e M6. Le quali piazzole falle tenendo fisso il foro, ma aumentando il rame (su eagle devi aumentare la dimensione della piazzola tenendo fisso il drill size).

- ti consiglio di girare il connettore di alimentazione sul lato sx della PCB, di modo che sia molto vicino ai morsetti d'uscita. Questo per evitare che le correnti di ritorno di massa, che dalla massa d'uscita devono andare al morsetto di alimentazione, passino per il ground plane vicino alle piste di segnale...

- spostando R3 e R8 riesci a ridurre di molto la dimensione verticale della PCB.

Facci sapere :)

Ciao!
Giaime Ugliano

Don't Be a Wimp. Use NFB and use tons of it.
Bruno Putzeys
Giaime Ugliano
Avatar utente
lemming
sostenitore
Messaggi: 90
Iscritto il: 13 ott 2008, 22:18
Località: Varese, Italy
Contatta:

Messaggio da lemming »

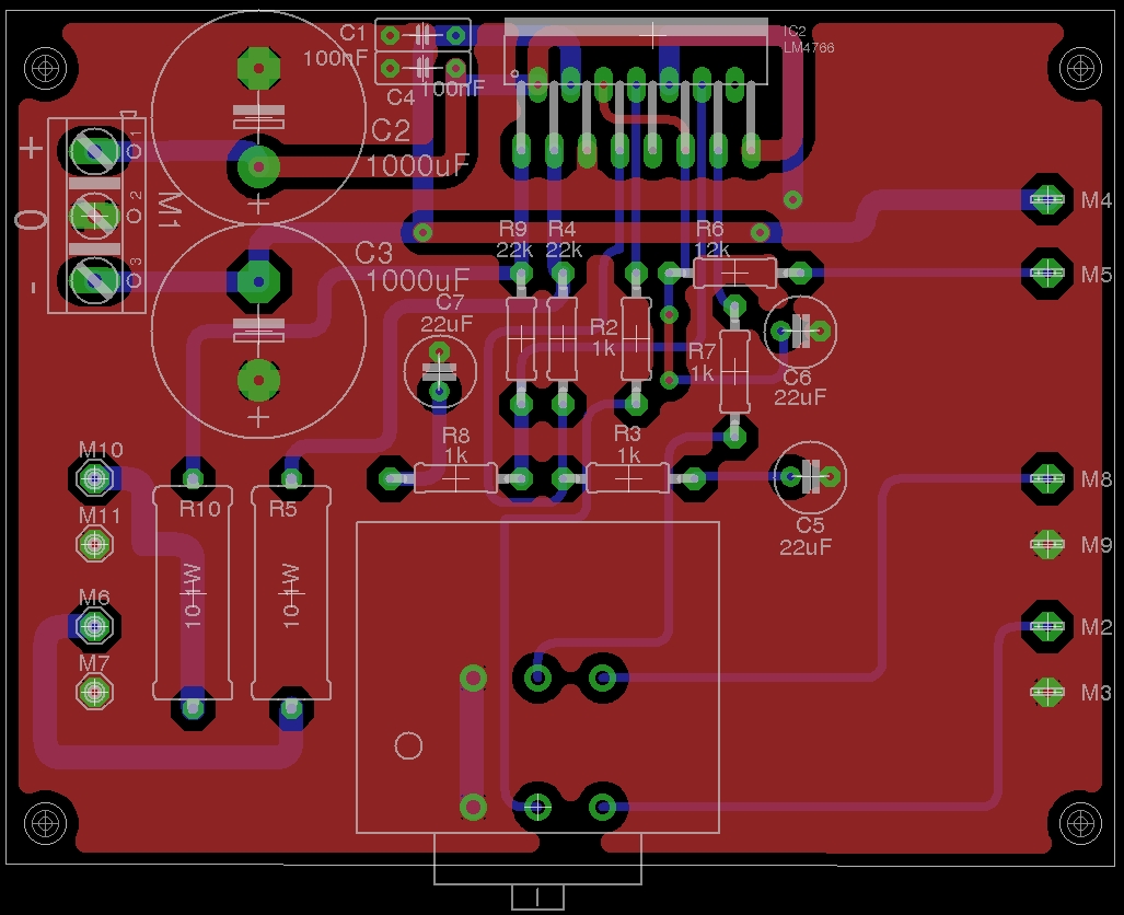
metterei un elettrolitico da almeno 1000uF su ogni ramo di alimentazione
Nella PCB di alimentazione, ho usato 2 condensatori da 10000uF (uno per ramo), per la precisione questi: http://it.rs-online.com/web/search/searchBrowseAction.html?method=getProduct&R=4784112, serve lo stesso il cond da 1000uF?

Ho fatto le modifiche che mi hai suggerito, guardi come è questa nuova PCB?

Grazie ancora Giaime! ; )

Immagine
Immagine
Stefano Martini
Varese (VA) - Italy
Avatar utente
Giaime
sostenitore
Messaggi: 3513
Iscritto il: 17 nov 2005, 01:51
Località: Italy
Contatta:

Messaggio da Giaime »

Io ti direi di si, di inserire due condensatori da 1000uF estremamente veloci, puoi cercare qualcosa tra i componenti "ultra low esr". Puoi inserirli sull'angolo superiore sinistro della PCB. Riarrangia le piste del (+) e del (-) dell'alimentazione di modo che corrano il più vicine possibile (meno loop area), piazzandoci in mezzo i condensatori.

Hai seguito alla lettera tutto ciò che ti ho scritto, ma io penso che ci sia ancora un seppur minimo margine di miglioramento:

- le piste di M8 e M2 per un buon tratto sono ancora vicine, mentre c'è abbastanza spazio nella zona in basso (sotto M3 per capirci) per farle girare più distanti.

- la pista del (-) del connettore di alimentazione puoi spostarla più verso l'alto, allungando quella pista sul top layer isolata che fa da "ponte" davanti al chip. Con questi spostamenti, ti sarà più facile ingrandire a dismisura la pista dell'uscita del chip (quella a monte di R10 insomma). Idem per quella a monte di R5. Devi almeno portarla a dimensioni simili a quelle delle piste che hai usato per l'alimentazione.

- se ruoti R3 e R8 di 90° in senso antiorario, guadagni molto spazio per ridurre ulteriormente la dimensione verticale della PCB.

- usa vias rotonde, quelle quadrate di solito vengono male stampate. Inserisci poi dei "cerchietti" sotto i pad delle resistenze, di modo che il pad venga fuori più grande: sarà più facile forare la PCB e saldare i resistori senza che i pad si rovinino o si sollevino.

- tutto il complesso di componenti che sta di fronte al chip puoi avvicinarcelo un po', c'è una distanza inutile tra (ad esempio) il capo superiore di R9 e la pista "ponte" davanti al chip.

- potresti inserire C4 davanti ai piedini del chip, e sfruttare il corpo di R6 come ponte, evitandoti il ponte fatto con la pista sul top layer sopra R7.

- secondo me puoi scambiare la posizione di R9 e R4, tenendo più vicino alle resistenze da 22k il gruppo 1k/22uF.

- per comodità, per i condensatori elettrolitici da 22uF (C5, C3...) conviene che usi il simbolo di condensatore polarizzato (CPOL), così eviti di sbagliarti a montarlo...

- per R10 e R5, conviene che predisponi altre due piazzole di modo da poter facilmente saldare (eventualmente) l'induttanza che va in parallelo a suddette resistenze.

Ciao!
Giaime Ugliano

Don't Be a Wimp. Use NFB and use tons of it.
Bruno Putzeys
Giaime Ugliano
Avatar utente
lemming
sostenitore
Messaggi: 90
Iscritto il: 13 ott 2008, 22:18
Località: Varese, Italy
Contatta:

Messaggio da lemming »

Ciao!
sto modificando la PCB, ma ho dei dubbi:
di inserire due condensatori da 1000uF estremamente veloci, puoi cercare qualcosa tra i componenti "ultra low esr".
Dove li trovo? Ho provato a surfare in giro per il web, ma apparentemente i condensatori "ultra low esr" si trovano fino a 16V, e per l'alimentazione che ho io non basta (27v X 2), oppure si trovano dei componenti Black Gate (che da quanto ho capito sono degli ottimi condensatori), ma in Danimarca ed a un prezzo non molto conveniente....


usa vias rotonde, quelle quadrate di solito vengono male stampate.
Ti riferisci ai pad, o ho capito male io?


Inserisci poi dei "cerchietti" sotto i pad delle resistenze,
Scusa non capisco cosa intendi :oops:

Ciao e grazie ancora Giaime!

Stefano
Stefano Martini
Varese (VA) - Italy
Avatar utente
Giaime
sostenitore
Messaggi: 3513
Iscritto il: 17 nov 2005, 01:51
Località: Italy
Contatta:

Messaggio da Giaime »

Ciao!

1) per i condensatori, prova a guardare il cod. Distrelec 801855.

2) no, mi riferisco alle vias, sono quelle che collegano diverse piste su diversi layers. In pratica le aree verdi laddove non c'è un piedino di componente che ci passa attraverso. Ti suggerivo di farle rotonde perchè di solito si stampano meglio di quelle quadrate.

3) ti suggerivo di allargare i pads delle resistenze: si può fare in due modi, o modifichi nelle librerie il componente "resistenza" aumentando il pad, oppure disegni un cerchietto (Draw -> Circle) su tutti i pads che ti interessano.

Facci sapere :)



Ciao!
Giaime Ugliano

Don't Be a Wimp. Use NFB and use tons of it.
Bruno Putzeys
Giaime Ugliano
Avatar utente
lemming
sostenitore
Messaggi: 90
Iscritto il: 13 ott 2008, 22:18
Località: Varese, Italy
Contatta:

Messaggio da lemming »

Ciao!
Dunque: ho cercato di seguire tutti i tuoi consigli, anche se penso che si possa migliorare ancora qualcosa!
Sono riuscito anche a ridurre un po le dimensioni modificando la disposizione di alcuni componenti.
Ho zippato il tutto per non approfittare dello spazio del forum!

Ciao!


Immagine Allegato: pcb.zip ( 265282bytes )
Stefano Martini
Varese (VA) - Italy
Avatar utente
Giaime
sostenitore
Messaggi: 3513
Iscritto il: 17 nov 2005, 01:51
Località: Italy
Contatta:

Messaggio da Giaime »

C'è ancora qualcosa di migliorabile, ma penso che in generale vada bene.

Più che altro riorganizzerei le piste dell'uscita, sia prima sia dopo le resistenze da 10Ohm, quel giro in basso verso M6 mi piace poco, altrettanto mi piace poco lo spessore delle piste a monte delle resistenze. Per funzionare, funzionerà, comunque...

a presto :)

Ciao!
Giaime Ugliano

Don't Be a Wimp. Use NFB and use tons of it.
Bruno Putzeys
Giaime Ugliano
Avatar utente
lemming
sostenitore
Messaggi: 90
Iscritto il: 13 ott 2008, 22:18
Località: Varese, Italy
Contatta:

Messaggio da lemming »

Grazie Giaime! :oops:

Ho sistemato le piste in uscita come mi hai suggerito tu ed ho aggiunto i pad per una eventuale induttanza sulle resistenze (che avevo dimenticato).
Mi viene un ultimo dubbio che riguarda il piano di massa:
E' il caso di dividere il piano di massa di uscita e alimentazione da quello dell'ingresso, unendolo tramite una resistenza da 1 ohm, come mi sembra suggeriva Mauro nel post che mi hai indicato?

Ciao, e grazie ancora! :)
Stefano Martini
Varese (VA) - Italy
Avatar utente
Giaime
sostenitore
Messaggi: 3513
Iscritto il: 17 nov 2005, 01:51
Località: Italy
Contatta:

Messaggio da Giaime »

Ciao Stefano,

separare i piani di massa in questo caso male non fa, sicuramente non ha un impatto negativo per quanto riguarda i deboli ritorni di segnale. Può servire ad evitare che le correnti di massa circolino attorno agli ingressi (su un piano di massa, le correnti non seguono affatto percorsi rettilinei o il percorso più breve!).

Poi nell'alimentazione del tuo amplificatore ti consiglio di separare la massa audio dalla terra (il filo giallo-verde per capirci) con una coppia di diodi di potenza in antiparallelo, cerca qualche diodo comune da 5-8A (per sicurezza). Questo aiuta a interrompere gli eventuali loop di massa, può essere importante ad esempio se hai un setup particolarmente complicato e/o se usi il PC come sorgente.

Come ultima cosa ti suggerirei di inserire un condensatore da 47pF ceramico NC0/C0G (o uno a film plastico) tra il piedino 8 del chip e massa, e tra il piedino 13 e massa. Questo impedirà ad eventuali disturbi ad alta frequenza di penetrare e interferire col funzionamento dell'amplificatore.

Ciao!
Giaime Ugliano

Don't Be a Wimp. Use NFB and use tons of it.
Bruno Putzeys
Giaime Ugliano
Rispondi
  • Argomenti simili
    Risposte
    Visite
    Ultimo messaggio