ecc83-el84 funzionera? :-)

Progetti, domande e idee sparse sull'autocostruzione delle elettroniche
Rispondi
nitraiolo
new member
Messaggi: 10
Iscritto il: 03 mag 2008, 14:31
Località: Italy

Messaggio da nitraiolo »

Ciao a tutti :-)

dopo un paio di mesi di inattivtà ho finalmente finito lo schema di un piccolo ampli per chitarra con 1 ecc83 e una el84.
Ci tengo a precisare che sono uno smanettone e non un progettista :-)
quello che ho fatto è un miscuglio di schemi che ho trovato in rete e che ho messo assieme poco piu che "a naso" :-)
cosa ne pensate? meglio che vada a comperarmi un bel estentiore?

grazie mille :-)


Immagine Attachment: Guitar.pdf ( 136711bytes )
Avatar utente
Giaime
sostenitore
Messaggi: 3513
Iscritto il: 17 nov 2005, 01:51
Località: Italy
Contatta:

Messaggio da Giaime »

Ciao e benvenuto.

La tensione del secondario HV del trasformatore di alimentazione è eccessivamente alta, le EL84 sono date per 300V, quelle buone tengono fino a 350V, te avresti circa 400-410V. Ti consiglio un secondario da 220VAC.

R12 forse è troppo alta, controlla di avere almeno 260-270V sulla griglia schermo (g2) della EL84. Inoltre, aggiungi una resistenza da 1kOhm 1W in serie a questa griglia.

Probabilmente R8 non ti serve, omettila. Che carico offre il trasformatore d'uscita? A te serve tra i 5 e i 10kOhm.

Ciao!
Giaime Ugliano

Don't Be a Wimp. Use NFB and use tons of it.
Bruno Putzeys
Giaime Ugliano
nitraiolo
new member
Messaggi: 10
Iscritto il: 03 mag 2008, 14:31
Località: Italy

Messaggio da nitraiolo »

Ciao Giaime :-)

Grazie mille per l'accoglienza e i tuoi preziosissimi spunti! :-)
In merito al trasf. di alimentazione hai ragione, ine effetti quello che avevo preso in fiera (nulla di speciale) è un 260v+260v da 40mA (il 300V mi è rimasto dallo schema originale da cui ho preso spunto per l'uso dei due diodio anziche della valvola raddrizzatrice)

R12 in realtà è uno dei nodi di cui non ero sicuro, nelle varie configurazioni che ho trovato era o 2k2 o 1k 1W come dici tu, il valore corretto è quindi 1K :-) giusto? e quindi ricapitolando dovrei mettere una R12=1k e in serie alla g2 della EL una da 1k (spaccare in 2 R12 in pratica) :-)

Il trasformatore di uscita è un doppio primario da 4/5K a sezione (dico 4/5 perche non è riportato il dato; in serie lo danno per valvole da 5-a 7K in parallelo lo danno per valvole da 2 -2,5 k) con secondario a 7Ohm, corrente a sezione primario 65mA e 3,8 H di induttanza per sezione...

Grazie mille dell'aiuto!!!!!
Alessandro
Avatar utente
Giaime
sostenitore
Messaggi: 3513
Iscritto il: 17 nov 2005, 01:51
Località: Italy
Contatta:

Messaggio da Giaime »

Ciao Giaime :-)

Grazie mille per l'accoglienza e i tuoi preziosissimi spunti! :-)
Originally posted by nitraiolo - 31/08/2009 :  14:16:52
Prego :)
In merito al trasf. di alimentazione hai ragione, ine effetti quello che avevo preso in fiera (nulla di speciale) è un 260v+260v da 40mA

Originally posted by nitraiolo - 31/08/2009 : 14:16:52
Potrebbe essere ancora troppo per le EL84. Potresti inserire i dati del TA e dell'assorbimento dell'amplificatore in PSUDII, per verificare la tensione anodo-catodo risultante per la EL84.
R12 in realtà è uno dei nodi di cui non ero sicuro, nelle varie configurazioni che ho trovato era o 2k2 o 1k 1W come dici tu, il valore corretto è quindi 1K :-) giusto? e quindi ricapitolando dovrei mettere una R12=1k e in serie alla g2 della EL una da 1k (spaccare in 2 R12 in pratica) :-)
Originally posted by nitraiolo - 31/08/2009 : 14:16:52
Ci sono molteplici considerazioni da fare. La resistenza direttamente in serie alla g2 è necessaria sia per evitare oscillazioni parassite sia per proteggere la griglia schermo. R12 invece ha una funzione diversa grazie alla presenza di C10: forma un filtro passa-basso che filtra il ripple residuo sull'alimentazione e impedisce che l'assorbimento dell'anodo della EL84 moduli la tensione di schermo, disaccoppiando le due tensioni.

Facendo i conti, per disaccoppiare ti basterebbero 470ohm. Regola quindi R12 a partire da più o meno un valore del genere fino ad ottenere una tensione di griglia schermo inferiore di 10-20V rispetto a quella anodica, e comunque inferiore ai 300V.

Ciao!
Giaime Ugliano

Don't Be a Wimp. Use NFB and use tons of it.
Bruno Putzeys
Giaime Ugliano
nitraiolo
new member
Messaggi: 10
Iscritto il: 03 mag 2008, 14:31
Località: Italy

Messaggio da nitraiolo »

Ciao Giaime! :-)

Innanzitutto di nuovo grazie mille per i tuoi soggerimenti e le tue chiarissime spiegazioni!

Purtroppo io ho una formazione "accademica" di tipo informatico e l'elettronica è una passione/hobby alla quale ho potuto sempre dedicare poco tempo e mi mancano un bel po' di nozioni... in particolare mi manca la parte matematico/fisica per tutto ciò che va piu in la della semplice elettrotecnica... vabbe'... un passettino alla voolta vediamo di recuperare :-)

Appena trovo il tempo uno di questi we di imbastire il tutto proverò a vedre empioricamente allora il valore corretto di R12 e inserisco una R14 inserie a G2 della EL84 :-)

data la tua gentilezza ti sfrutto ancora un po'...
in merito al circuito di alimentazione, io ho scopiazzato l'emulazione di una valvola rettificatrice usando un "mezzo" ponte a diodi su due secondari in serie con il riferimento a massa perso in mezzo alla serie...
pero io ero tentatodi mettere i due secondari in serie, ottenere cosi un 80mA a 260V e usare il ponte completo (magari con un condensatore a .1uF sulla alternata come filtro)... non sarebbe energeticamente più efficente sfruttare entrambe le semionde? sonicamente cambierebbe molto rispetto alla configurazione con due diodi?

Grazie mille della tua disponibilità!
Alessandro
Avatar utente
Luc1gnol0
sostenitore
Messaggi: 4025
Iscritto il: 09 nov 2006, 22:58
Località: Italy

Messaggio da Luc1gnol0 »

non sarebbe energeticamente più efficente sfruttare entrambe le semionde? sonicamente cambierebbe molto rispetto alla configurazione con due diodi?
Originariamente inviato da nitraiolo - 01/09/2009 :  12:10:30

A parte i conticini elettrotecnici (che nel Graetz sono un po' diversi) tutti da fare, in generale un ponte porta tendenzialmente ad un aumento dell'impedenza interna dell'alimentatore: questa conseguenza in uno stadio asimmetrico "hi-fi" è una pratica foriera di "problemi" (visto che il carico è in serie), mentre per amplificare i pick-up di una chitarra elettrica non saprei proprio dirti (magari la particolare "distorsione" che ne verrebbe fuori può essere piacevole, ovvero da ricercare).

--- --- ---
Ciao, Luca

"Necessity is the plea for every infringement of human freedom. It is the argument of tyrants; it is the creed of slaves"
--- --- ---
Ciao, Luca

"Necessity is the plea for every infringement of human freedom. It is the argument of tyrants; it is the creed of slaves"
Avatar utente
Giaime
sostenitore
Messaggi: 3513
Iscritto il: 17 nov 2005, 01:51
Località: Italy
Contatta:

Messaggio da Giaime »

Ciao Alessandro,

occhio che se non colleghi il tap centrale dell'avvolgimento a massa, e usi un ponte completo, ti ritrovi 260*2 = 520Vac per un totale di 730Vdc... un pelo troppo.

Non è il rettificatore a ponte vs. rettificatore a doppia semionda che emula il tubo, è l'impedenza interna dell'alimentazione, data dalla caduta di tensione della valvola rettificatrice che è ben più grande e più modulabile con la corrente assorbita dal circuito. Consiglio: è un single ended da pochissimi watt, non c'è proprio bisogno del "calore" aggiunto dalla rettificatrice a tubo. Quest'ultimo potrebbe essere desiderabile su un push pull da molti watt, tendenzialmente molto pulito, tutt'altra cosa rispetto al tuo circuito.

PS noto ora R13, ha un valore enorme. La tensione ai capi di C7 basta che sia una o due decine di volt in meno rispetto a quella ai capi di C10. Ti basterà quindi un valore per R13 molto simile a quello di R12.

Un suggerimento più "di gusto" invece, probabilmente suonerà tutto meglio se scambi i valori di C5 e C6. L'idea in un single ended da pochi watt è quella di tagliare molto i bassi già dall'inizio, sennò l'overdrive diventa estremamente confuso e sporco, poco teso. Anzi, già 2uF sono troppi secondo me, io starei su 0.68uF - 1uF massimo.

Altra cosa: bisognerà controllare il valore di R11, a occhio e croce è metà di quanto ti servirebbe in realtà. Forse hai copiato il valore da qualche schema push pull di EL84, dove a parità di bias (essendoci due tubi) la resistenza di catodo è dimezzata.

Ciao!
Giaime Ugliano

Don't Be a Wimp. Use NFB and use tons of it.
Bruno Putzeys
Giaime Ugliano
nitraiolo
new member
Messaggi: 10
Iscritto il: 03 mag 2008, 14:31
Località: Italy

Messaggio da nitraiolo »

Ciao Luca, ciao Giaime,

grazie mille per i vostri aiuti!!! Mi sa che devo rivedere un po' tutto lo schema eh? :-)

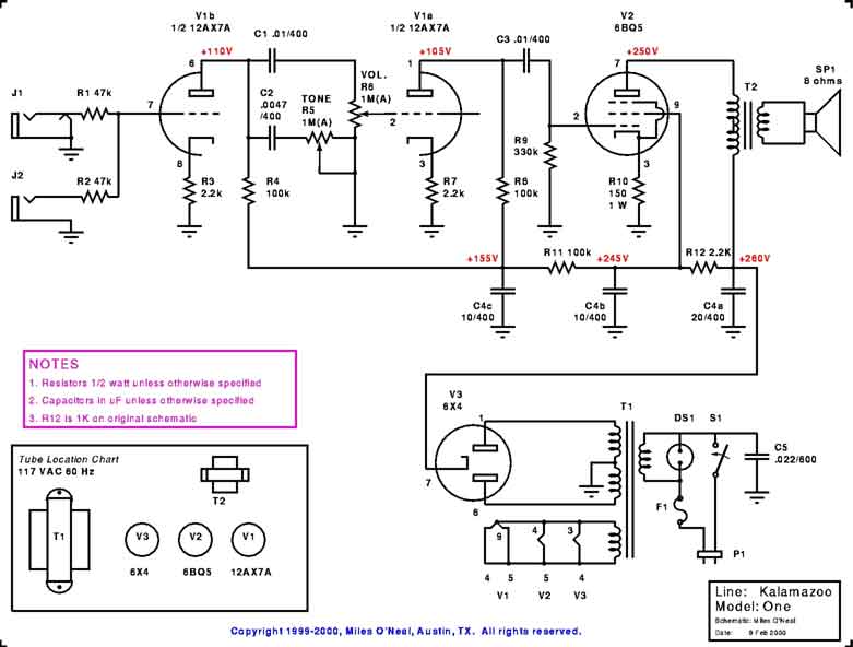
per correttezza vi posto gli schemi base da cui mi sono ispirato
1) http://europa.spaceports.com/~fishbake/champ/chmp.htm
2) Immagine
(*) questo schema non lo trovo piu in rete...

da quello che ho visto:
12AX7 = ECC83
6BQ5 = EL84

Praticamente ho preso lo stadio di pre di uno che mi piaceva di piu per i controlli di tono e perche sul catodo usano anche un condensatore per stabilizzare la caduta di tensione, e l'ho agganciato allo stadio finale con EL84 eliminando il feedbak dal uscita del TU e ho cercato di sistemare un po' le cose... ma effettivamente non sono esperto e mi mancano un sacco di nozioni mi sa tanto...
PS, il TA da schema dovrebbe avere 2 secondari distinti e non un singolo con il tap... per quello che pensavo di metterli in parallelo per 1 260v ;-) non è possibile che ci sinao 2 fili su un tap a mezzo avvolginento vero?
(solo curiosità perche ho intenzione di seguire i vostri consigli utilizzando i due diodi)

Grazie mille!!!!
Alessandro
nitraiolo
new member
Messaggi: 10
Iscritto il: 03 mag 2008, 14:31
Località: Italy

Messaggio da nitraiolo »

Ciao a tutti! :-)
Ciao Giaime! :-)

Mamma mia che gallata il PSUDII !!! grazie mille per la segnalazione!!!
Della Duncan conoscevo solo il TDSL e mo ho scoperto anche il TSC grazie al quale ho anche scoperto un'altro errore madornale nel Tone Stack... :-P ooops... ora dovrebbe essere a posto...

Attacco lo snapshot del PSUDII cosi come l'ho configurato per simulare l'ampli :-)
Immagine

Grazie mille a tutti per i vostri preziosi chiarimenti e suggerimenti! :-)
Alessandro
Per verificare i filtri invece ho usato il TCJ Filter Design 1.0 :-)

e ora il nuovo schema... che dite mi iscrivo all'associazione "Amici dei pompieri" ? hehehe :-)




Immagine Attachment: Guitar_0.2.pdf ( 119364bytes )
Rispondi
  • Argomenti simili
    Risposte
    Visite
    Ultimo messaggio