Interfacciamento ampli tipo monotriodo-diffusori
- nick
- sostenitore
- Messaggi: 207
- Iscritto il: 05 ott 2005, 20:19
- Località: Italy
- Has thanked: 22 times
Ciao,
ho letto l'articolo di Aloia su FdS di settembre (si, ogni tanto lo compro ancora), e mi ha incuriosito il problema dell'interfacciamento casse-ampli nel caso di ampli con resistenza di uscita bassa (monotriodi) ;
Aloia riporta che "la curva di risposta elettrica dell'amplificatore fotocopia quella dell'impedenza del diffusore", quindi che è necessario, in fin dei conti, studiare un corretto interfacciamento casse ampli specie se si progettano entrambi. Cita poi Chiomenti come esempio di corretto approccio al problema, che sia (anche) questo il motivo per cui i sistemi di Chiomenti suonano cosi' bene?
Qualcuno tra di voi ha già affrontato il problema ?
a presto,
Nick
ho letto l'articolo di Aloia su FdS di settembre (si, ogni tanto lo compro ancora), e mi ha incuriosito il problema dell'interfacciamento casse-ampli nel caso di ampli con resistenza di uscita bassa (monotriodi) ;
Aloia riporta che "la curva di risposta elettrica dell'amplificatore fotocopia quella dell'impedenza del diffusore", quindi che è necessario, in fin dei conti, studiare un corretto interfacciamento casse ampli specie se si progettano entrambi. Cita poi Chiomenti come esempio di corretto approccio al problema, che sia (anche) questo il motivo per cui i sistemi di Chiomenti suonano cosi' bene?
Qualcuno tra di voi ha già affrontato il problema ?
a presto,
Nick
- plovati
- sostenitore
- Messaggi: 8054
- Iscritto il: 05 ott 2005, 20:19
- Località: Italy
- Has thanked: 4 times
- Been thanked: 50 times
Questo è il cavallo di battaglia di Mauro. Potrebbe essere l'occasione anche per fare un sunto degli articoli di Graham Maynard, un po' dispersivia dire il vero.
Su Glass Audio tempo fa Eduardo Lima aveva affrontato la progettazione di un diffusore per monotriodo a 300B, considerando l'impedenza di uscita (che non è bassa, Nick) dell'ampli nel dimensionamento della cassa. E' probabile che ricercando il nome dell'autore salti fuori anche l'articolo.
Se mi ricordo bene, non andava più in là di considerare una resistenza costante aggiuntiva in serie al crossover, però.
_________
Piergiorgio
Su Glass Audio tempo fa Eduardo Lima aveva affrontato la progettazione di un diffusore per monotriodo a 300B, considerando l'impedenza di uscita (che non è bassa, Nick) dell'ampli nel dimensionamento della cassa. E' probabile che ricercando il nome dell'autore salti fuori anche l'articolo.
Se mi ricordo bene, non andava più in là di considerare una resistenza costante aggiuntiva in serie al crossover, però.
_________
Piergiorgio
_________
Piergiorgio
Piergiorgio
-
- sostenitore
- Messaggi: 896
- Iscritto il: 12 ott 2005, 15:36
- Località: Italy
Ciao Nick,
semplificando al massimo, cioè per iniziare dall'inizio, il significato della frase di Aloia è semplicemente che ampli con impedenza di uscita (relativamente) alta tendono ad erogare maggiore potenza dove il diffusore ha maggiore impedenza.
In pratica questo è uno dei motivi per cui i monovia, notoriamente carenti di BF, con un ampli a tubi suonano "più corposi".
L'interfacciamento ampli/diffusori però è cosa molto più complessa, come accennava Piergiorgio.
Ciao!
Massimo
semplificando al massimo, cioè per iniziare dall'inizio, il significato della frase di Aloia è semplicemente che ampli con impedenza di uscita (relativamente) alta tendono ad erogare maggiore potenza dove il diffusore ha maggiore impedenza.
In pratica questo è uno dei motivi per cui i monovia, notoriamente carenti di BF, con un ampli a tubi suonano "più corposi".
L'interfacciamento ampli/diffusori però è cosa molto più complessa, come accennava Piergiorgio.
Ciao!
Massimo
Ciao, Massimo
- nick
- sostenitore
- Messaggi: 207
- Iscritto il: 05 ott 2005, 20:19
- Località: Italy
- Has thanked: 22 times
Giusto Massimo; è opportuno modificare il titolo del thread, che messo così è troppo generico; grazie per la tua precisazione,
Gli articoli di De Lima sono in:
http://usuarios.uninet.com.br/~edelima/
grazie PG
Nick
Gli articoli di De Lima sono in:
http://usuarios.uninet.com.br/~edelima/
grazie PG
Nick
-
- R.I.P.
- Messaggi: 712
- Iscritto il: 15 ott 2005, 20:33
- Località: Italy
Ciao a tutti,
A ecco, dopo Massimo ho capito bene l' oggetto del "contendere", non tanto l' interfacciamento ampli - alt. ma gli effetti della relativa alta impedenza di uscita sulla risposta degli altoparlanti, con relative dinamiche di progetto per entrambi...
Quindi no Maynard "inverse driven" theme...
In realtà le dinamiche di interfacciamento analizzate da Graham (Maynard), sono forse (secondo le mie analisi, per quel che vale...) più una "lente" sul ampli che sul sistema ampli-spk in senso stretto.
Lui per esempio non sottoscrive i miei "metodi" di "current pump", e propone sempre circuiti con bassissima Zout (sia ad anello aperto che complessiva di NFB)...
Io invece credo nelle dinamiche di interfacciamento più complesse, simili a quelle che sembrano citate da Aloia (io non ho letto l' articolo..) anche se con "moderazione" e controllo dei parametri in gioco...
Per capirlo si rimanda ai miei prossimi (spero) doc su My_ref revC....
ciao
Mauro
A ecco, dopo Massimo ho capito bene l' oggetto del "contendere", non tanto l' interfacciamento ampli - alt. ma gli effetti della relativa alta impedenza di uscita sulla risposta degli altoparlanti, con relative dinamiche di progetto per entrambi...
Quindi no Maynard "inverse driven" theme...
In realtà le dinamiche di interfacciamento analizzate da Graham (Maynard), sono forse (secondo le mie analisi, per quel che vale...) più una "lente" sul ampli che sul sistema ampli-spk in senso stretto.
Lui per esempio non sottoscrive i miei "metodi" di "current pump", e propone sempre circuiti con bassissima Zout (sia ad anello aperto che complessiva di NFB)...
Io invece credo nelle dinamiche di interfacciamento più complesse, simili a quelle che sembrano citate da Aloia (io non ho letto l' articolo..) anche se con "moderazione" e controllo dei parametri in gioco...
Per capirlo si rimanda ai miei prossimi (spero) doc su My_ref revC....
ciao
Mauro
-
- sostenitore
- Messaggi: 1014
- Iscritto il: 17 ott 2005, 16:59
- Località: Italy
- Has thanked: 2 times
- Been thanked: 80 times
Innanzitutto saluti a tutti i partecipanti !
Approfitto di questo interessante argomento per rompere il ghiaccio.
L'articolo di Aloia io l'ho interpretato in una maniera più semplice:
Gli amplificatori di potenza devono essere progettati come "perfetti" generatori di tensione (devono cioè avere resistenza interna tendente a zero) perchè devono pilotare dei dispositivi (gli altoparlanti - almeno la gran parte di essi) nati per essere pilotati in tensione.
Più l'amplificatore reale si discosta da questo modello e cioè ha resistenza interna "elevata" (come gli amplificatori a tubi, tipicamente) più si avvicina al modello del generatore ideale di corrente, con resistenza interna elevatissima (si fa per dire, vero ?!).
Un generatore di tensione, chiuso su un carico, svilupperà ai capi del carico una tensione costante e, al variare del carico, varierà solo la corrente che lo attraversa. Un amplificatore a bassa resistenza interna, con tensione di uscita costante su tutte le frequenze, al variare dell'inpedenza del sistema di altoparlanti, manterrà costante la tensione e quindi (con le debite tolleranze) la pressione sonora generata.
Viceversa, un generatore di corrente costante (un dispositivo - amplificatore - con alta impedenza interna), chiuso su un carico variabile (l'impedenza del sistema di altoparlanti + l'impedenza del cavo, non nulla) farà variare la tensione ai capi del carico e quindi la pressione acustica generata dal sistema, in forte dipendenza dalla frequenza (e dall'impedenza associata del carico).
Per non parlare, ovviamente, delle ridotte capacità di smorzamento della forza controelettromotrice generata dagli altoparlanti più "grossi".
Questo - secondo me - è quello che voleva dire Aloia (banale elettrotecnica, che è sempre la miglior cosa
).
Di nuovo saluti a tutti.
Paolo Caviglia
Approfitto di questo interessante argomento per rompere il ghiaccio.
L'articolo di Aloia io l'ho interpretato in una maniera più semplice:
Gli amplificatori di potenza devono essere progettati come "perfetti" generatori di tensione (devono cioè avere resistenza interna tendente a zero) perchè devono pilotare dei dispositivi (gli altoparlanti - almeno la gran parte di essi) nati per essere pilotati in tensione.
Più l'amplificatore reale si discosta da questo modello e cioè ha resistenza interna "elevata" (come gli amplificatori a tubi, tipicamente) più si avvicina al modello del generatore ideale di corrente, con resistenza interna elevatissima (si fa per dire, vero ?!).
Un generatore di tensione, chiuso su un carico, svilupperà ai capi del carico una tensione costante e, al variare del carico, varierà solo la corrente che lo attraversa. Un amplificatore a bassa resistenza interna, con tensione di uscita costante su tutte le frequenze, al variare dell'inpedenza del sistema di altoparlanti, manterrà costante la tensione e quindi (con le debite tolleranze) la pressione sonora generata.
Viceversa, un generatore di corrente costante (un dispositivo - amplificatore - con alta impedenza interna), chiuso su un carico variabile (l'impedenza del sistema di altoparlanti + l'impedenza del cavo, non nulla) farà variare la tensione ai capi del carico e quindi la pressione acustica generata dal sistema, in forte dipendenza dalla frequenza (e dall'impedenza associata del carico).
Per non parlare, ovviamente, delle ridotte capacità di smorzamento della forza controelettromotrice generata dagli altoparlanti più "grossi".
Questo - secondo me - è quello che voleva dire Aloia (banale elettrotecnica, che è sempre la miglior cosa

Di nuovo saluti a tutti.
Paolo Caviglia
- plovati
- sostenitore
- Messaggi: 8054
- Iscritto il: 05 ott 2005, 20:19
- Località: Italy
- Has thanked: 4 times
- Been thanked: 50 times
Evviva Paolo, finalmente fra noi!
controbatto con un'argomentazione che mi ha sempre affascinato, mai sperimentata nonostante l'interesse: il Powtron di Stanley White:
http://www.stan-white.org/a_doc_pwtr_1.htm
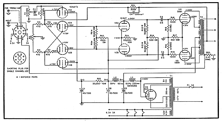
e questo è lo schema (inviatomi da Stan White, quindi nessun problema di copyright, è anche su internet da qualche parte):

In sostanza questo progettista sostiene che dal momento che la pressione acustica è generata dalla potenza elettrica che si fornisce all'altoparlante, l'amplificatore non dovrà essere un generatore nè di corrente nè di tensione ma di potenza.
Il suo amplificatore che risale agli anni '50 ha una intelligente reazione di corrente e di tensione fornite al carico, moltiplicate in un cross-coupled phase splitter.
Interessante anche l'osservazione di White, secondo cui il collegamento ultralineare è una forma di generatore controllato in potenza.
Non hai mai sperimentato un approccio simile?
_________
Piergiorgio
controbatto con un'argomentazione che mi ha sempre affascinato, mai sperimentata nonostante l'interesse: il Powtron di Stanley White:
http://www.stan-white.org/a_doc_pwtr_1.htm
e questo è lo schema (inviatomi da Stan White, quindi nessun problema di copyright, è anche su internet da qualche parte):

In sostanza questo progettista sostiene che dal momento che la pressione acustica è generata dalla potenza elettrica che si fornisce all'altoparlante, l'amplificatore non dovrà essere un generatore nè di corrente nè di tensione ma di potenza.
Il suo amplificatore che risale agli anni '50 ha una intelligente reazione di corrente e di tensione fornite al carico, moltiplicate in un cross-coupled phase splitter.
Interessante anche l'osservazione di White, secondo cui il collegamento ultralineare è una forma di generatore controllato in potenza.
Non hai mai sperimentato un approccio simile?
_________
Piergiorgio
_________
Piergiorgio
Piergiorgio
- mariovalvola
- sostenitore
- Messaggi: 6587
- Iscritto il: 08 ott 2005, 00:39
- Località: Italy
- Has thanked: 26 times
- Been thanked: 26 times
-
- sostenitore
- Messaggi: 1014
- Iscritto il: 17 ott 2005, 16:59
- Località: Italy
- Has thanked: 2 times
- Been thanked: 80 times
Grazie a tutti voi del benvenuto; contraccambio di cuore.
Per tornare alla tecnica...
Io, pertanto, mi accontenterei di progettare un amplificatore finale che approssima un generatore ideale di tensione e che quindi può fornire tutta la corrente che il carico richiede, fino alla potenza di targa e fino ad uno sfasamento "ragionevole" che lo metta al riparo da problemi di breakdown.
(Tanto parto dal presupposto che, comunque, la corrente è distorta...
)
Saluti.
Paolo Caviglia
Per tornare alla tecnica...
Questo sarebbe molto bello se una parte più o meno variabile ("a sentimento", come dicevano i vecchi meccanici delle mie parti) non finisse negli elementi reattivi del crossover o nei dispositivi finali, dissipata in calore (parlo soprattutto dei dispositivi a stato solido).l'amplificatore non dovrà essere un generatore nè di corrente nè di tensione ma di potenza.
Io, pertanto, mi accontenterei di progettare un amplificatore finale che approssima un generatore ideale di tensione e che quindi può fornire tutta la corrente che il carico richiede, fino alla potenza di targa e fino ad uno sfasamento "ragionevole" che lo metta al riparo da problemi di breakdown.
(Tanto parto dal presupposto che, comunque, la corrente è distorta...

Saluti.
Paolo Caviglia
-
- R.I.P.
- Messaggi: 712
- Iscritto il: 15 ott 2005, 20:33
- Località: Italy
Ciao a tutti,
Noto che l' argomento del pilotaggio "in energia" torna spesso in auge.
Grazie anche a Paolo di avere espresso altri concetti su questo "famigerato" articolo che io non ho letto, e quindi non posso commentare.
In effetti è molto più diffuso di quel che si pensa, ricordo che praticamente tutti gli amp di Kaneta, per esempio, avevano quel NFB in corrente definito "MFB control", atto a "miscelare" (con un potenziometro) corrente e tensione e generare quindi un NFB "di energia".
Io credo che i concetti di "buon senso" espressi da Paolo siano condivisibili, nel senso che le variazioni di "energia sonora" che il pilotaggio "in energia" generano sono tutt' altro che limitate, e di fatto non credo sia amissibile usare sistemi di altoparlanti progettati per un pilotaggio di corrente (ricordo quanto ho maltrattato UniXman su questo argomento nell' altro forum...).
Ciao
Mauro
Noto che l' argomento del pilotaggio "in energia" torna spesso in auge.
Grazie anche a Paolo di avere espresso altri concetti su questo "famigerato" articolo che io non ho letto, e quindi non posso commentare.
In effetti è molto più diffuso di quel che si pensa, ricordo che praticamente tutti gli amp di Kaneta, per esempio, avevano quel NFB in corrente definito "MFB control", atto a "miscelare" (con un potenziometro) corrente e tensione e generare quindi un NFB "di energia".
Io credo che i concetti di "buon senso" espressi da Paolo siano condivisibili, nel senso che le variazioni di "energia sonora" che il pilotaggio "in energia" generano sono tutt' altro che limitate, e di fatto non credo sia amissibile usare sistemi di altoparlanti progettati per un pilotaggio di corrente (ricordo quanto ho maltrattato UniXman su questo argomento nell' altro forum...).
Ciao
Mauro
-
- sostenitore
- Messaggi: 1014
- Iscritto il: 17 ott 2005, 16:59
- Località: Italy
- Has thanked: 2 times
- Been thanked: 80 times
Mauro, scusa se il mio precedente intervento è un po' "tirato via", ma stamattina andavo di fretta...
Voglio precisare meglio il mio pensiero:
Se fossi un Costruttore, con l'ambizione di produrre centinaia o migliaia di pezzi del mio apparecchio, mi metterei in condizione di progettare rispetto ad una condizione media e cioè considererei la media dei diffusori presenti sul mercato come dispositivi pilotabili in tensione (con larga approssimazione: i minidiffusori
o i bookshelf).
Andrei quindi a progettare il mio finale di potenza come se fosse un generatore ideale di tensione (curando solo gli effetti dello sfasamento dal punto di vista della sicurezza del dispositivo) e tenderei bellamente ad ignorare il controllo della corrente e la riduzione della distrosione della forma d'onda della corrente.
Se proprio sono un tipo pignolo (vedi Aloia, con il suo famosissimo "Eta Beta") mi preoccuperei di inserire una controreazione in corrente - limitata in banda e regolabile -
Di pignoli così purtroppo se ne è perso lo stampo (anche ammettendo che l'Utente medio non combini pasticci con una manopola in più da smanettare).
Se sono un Autocostruttore, il discorso diventa diverso - e più interessante -
Io conosco molto bene il mio sistema di diffusori e su di esso "ritaglio" l'amplificatore (o gli amplificatori).
Questo discorso - del controllo delle correnti - fa cadere, a mio avviso, un mito che non mi ha mai affascinato e cioè quello dello zero feedback.
E' chiaro che un controllo della potenza deve prevedere una retroazione di corrente (anche ammesso che quella globale di tensione sia ridotta o eliminata - vedi sempre "Eta Beta" di Aloia, che da questo punto di vista è un eccellente strumento didattico!).
Questa discussione è molto interessante e sarebbe bello, avendo tempo, porre mano al saldatore per fare qualche prova !
Saluti.
Paolo Caviglia
Voglio precisare meglio il mio pensiero:
Se fossi un Costruttore, con l'ambizione di produrre centinaia o migliaia di pezzi del mio apparecchio, mi metterei in condizione di progettare rispetto ad una condizione media e cioè considererei la media dei diffusori presenti sul mercato come dispositivi pilotabili in tensione (con larga approssimazione: i minidiffusori

Andrei quindi a progettare il mio finale di potenza come se fosse un generatore ideale di tensione (curando solo gli effetti dello sfasamento dal punto di vista della sicurezza del dispositivo) e tenderei bellamente ad ignorare il controllo della corrente e la riduzione della distrosione della forma d'onda della corrente.
Se proprio sono un tipo pignolo (vedi Aloia, con il suo famosissimo "Eta Beta") mi preoccuperei di inserire una controreazione in corrente - limitata in banda e regolabile -
Di pignoli così purtroppo se ne è perso lo stampo (anche ammettendo che l'Utente medio non combini pasticci con una manopola in più da smanettare).
Se sono un Autocostruttore, il discorso diventa diverso - e più interessante -
Io conosco molto bene il mio sistema di diffusori e su di esso "ritaglio" l'amplificatore (o gli amplificatori).
Questo discorso - del controllo delle correnti - fa cadere, a mio avviso, un mito che non mi ha mai affascinato e cioè quello dello zero feedback.
E' chiaro che un controllo della potenza deve prevedere una retroazione di corrente (anche ammesso che quella globale di tensione sia ridotta o eliminata - vedi sempre "Eta Beta" di Aloia, che da questo punto di vista è un eccellente strumento didattico!).
Questa discussione è molto interessante e sarebbe bello, avendo tempo, porre mano al saldatore per fare qualche prova !
Saluti.
Paolo Caviglia
- plovati
- sostenitore
- Messaggi: 8054
- Iscritto il: 05 ott 2005, 20:19
- Località: Italy
- Has thanked: 4 times
- Been thanked: 50 times
Dunque, pilotaggio in potenza nelle seguenti condizioni:
monovia, nessun crossover che complica la distribuzione della potenza all'altoparlante
progetto congiunto ampli-diffusori autocostruiti
cosa ne verrebbe fuori? Ho avuto occasione di contattare Stan White che è (o era, spero sia ancora vivo) un arzillo ottuagenario, con le idee ancora molto chiare e ben contento di discutere di audio. Tenete conto che lui era un progettista attivo al tempo di Hafler e Walker!
Non è un caso che sia anche un progettista di altoparlanti (ceramici). In Germania c'è una ditta che ha in catalogo componenti professionali progettati da lui.
Peccato per il mio mancato incontro dal vivo con Stan, a causa di una bufera di neve ! E' una persona affascinante e ha idee poco convenzionali (vedi anche tutta la sua teoria cosmologica).
PS non conosco questo eta-beta, si potrebbe aprire un post con discussione relativa (in fondo questo 3D è dedicato al monotriodo)?
_________
Piergiorgio
monovia, nessun crossover che complica la distribuzione della potenza all'altoparlante
progetto congiunto ampli-diffusori autocostruiti
cosa ne verrebbe fuori? Ho avuto occasione di contattare Stan White che è (o era, spero sia ancora vivo) un arzillo ottuagenario, con le idee ancora molto chiare e ben contento di discutere di audio. Tenete conto che lui era un progettista attivo al tempo di Hafler e Walker!
Non è un caso che sia anche un progettista di altoparlanti (ceramici). In Germania c'è una ditta che ha in catalogo componenti professionali progettati da lui.
Peccato per il mio mancato incontro dal vivo con Stan, a causa di una bufera di neve ! E' una persona affascinante e ha idee poco convenzionali (vedi anche tutta la sua teoria cosmologica).
PS non conosco questo eta-beta, si potrebbe aprire un post con discussione relativa (in fondo questo 3D è dedicato al monotriodo)?
_________
Piergiorgio
_________
Piergiorgio
Piergiorgio
-
- R.I.P.
- Messaggi: 712
- Iscritto il: 15 ott 2005, 20:33
- Località: Italy
Capisco la linea generale.
Io (quando gioco con l' audio) faccio lo stesso (sistema generale in tensione e predisposto per spk commerciali)...
Sono relativamente scettico su un concetto "ibrido" di ampli.
Se mi si pone un quesito come quello di Piergiorgio, tipo qui c' è un driver magnetodinamico (senza filtri), ora ci mettiamo un ampli "su misura" (che equalizzi anche la risposta...spero...) tutto ok, facciamo uno spk attivo come in fondo ce ne sono tanti, ed è dimostrabile che le prestazioni migliorano da tutti i punti di vista.
Diverso è pensare un ampli "generico" con "non meglio precisate" prestazioni tensione/corrente (o energia).
Io sono un sostenitore accanito della necessità di modificare la "visione" delle dinamiche di pilotaggio ampli-spk, e parte del mio lavoro (my_ref e altri studi su back_EMF in vari forum) dimostra la mia tendenza.
Ma proprio dai miei studi (e risultati) emerge la necessità di ridimensionare alcuni concetti diffusi in alcuni ambienti.
Un problema tipico, quando si inserisce degli elementi di personalizzazione molto spinta nei sistemi di amplificazione, è quello di "cosa" si ottiene e "chi" lo deve fare. Una regolazione current NFB mette in condizioni chi la usa di "personalizzare" la risposta del proprio sistema, ma su che base ?
Io chiedo sempre a chi fa dei test su queste dinamiche di spiegarmi le differenze che ci sono tra equalizzare, con un parametrico, la risposta degli altoparlanti, con ampli in tensione (le variazioni di emissione in presenza di pilotaggi in semi-corrente sono elevate) e la loro "equalizzazione" causata dal minore smorzamento di Q del ampli con moderata Zout.
E' difficile anche per un professionista dimostrare differenze su un sistema con una identica risposta in ambiente generata da diverse tecniche di pilotaggio....
Se tanto fà. facciamo degli ampli lineari e "giochiamo" con altri elaboratori...
La risposta è sempre: Ma è diverso a causa delle dinamiche di generazione di movimento -causato dalla corrente- ecc... (questi fenomeni li ho studiati a fondo).
Per ottenere un beneficio in termini di THD e IMD negli spk dinamici serve lavorare in corrente "quasi" pura, e i pirmi "benefici" si notano con Zout ampli maggiore di 10-20 volte Re (resistenza equivalente spk). quindi ci vuole un ampli con Zout superiore ai 100-200 ohm...
Un siffatto sistema praticamente non esercita nessun smorzamento di Q del driver, e le variazioni di emissione sul asse possono essere di diversi dB. Ergo non è possibile associare un ampli a "qualcosa" di non progettato allo scopo.
Tutte le soluzioni che non rispondono a questi presupposti non svolgono un contributo attivo alla riduzione di THD dei drive acustici, e le ragioni degli ipotetici miglioramenti sono elemento di dibattito acceso su scala mondiale.
Io credo che molte teorie in tal senso (non tutte) siano leggende metropolitane causate dai "limiti" di alcune topologie. (esempio un ampli in tensione "puro" non è fattibile con i tubi, tanto vale giustificare la cosa enfatizzando le prestazioni della corrente....)
ciao
Mauro
Io (quando gioco con l' audio) faccio lo stesso (sistema generale in tensione e predisposto per spk commerciali)...
Sono relativamente scettico su un concetto "ibrido" di ampli.
Se mi si pone un quesito come quello di Piergiorgio, tipo qui c' è un driver magnetodinamico (senza filtri), ora ci mettiamo un ampli "su misura" (che equalizzi anche la risposta...spero...) tutto ok, facciamo uno spk attivo come in fondo ce ne sono tanti, ed è dimostrabile che le prestazioni migliorano da tutti i punti di vista.
Diverso è pensare un ampli "generico" con "non meglio precisate" prestazioni tensione/corrente (o energia).
Io sono un sostenitore accanito della necessità di modificare la "visione" delle dinamiche di pilotaggio ampli-spk, e parte del mio lavoro (my_ref e altri studi su back_EMF in vari forum) dimostra la mia tendenza.
Ma proprio dai miei studi (e risultati) emerge la necessità di ridimensionare alcuni concetti diffusi in alcuni ambienti.
Un problema tipico, quando si inserisce degli elementi di personalizzazione molto spinta nei sistemi di amplificazione, è quello di "cosa" si ottiene e "chi" lo deve fare. Una regolazione current NFB mette in condizioni chi la usa di "personalizzare" la risposta del proprio sistema, ma su che base ?
Io chiedo sempre a chi fa dei test su queste dinamiche di spiegarmi le differenze che ci sono tra equalizzare, con un parametrico, la risposta degli altoparlanti, con ampli in tensione (le variazioni di emissione in presenza di pilotaggi in semi-corrente sono elevate) e la loro "equalizzazione" causata dal minore smorzamento di Q del ampli con moderata Zout.
E' difficile anche per un professionista dimostrare differenze su un sistema con una identica risposta in ambiente generata da diverse tecniche di pilotaggio....
Se tanto fà. facciamo degli ampli lineari e "giochiamo" con altri elaboratori...
La risposta è sempre: Ma è diverso a causa delle dinamiche di generazione di movimento -causato dalla corrente- ecc... (questi fenomeni li ho studiati a fondo).
Per ottenere un beneficio in termini di THD e IMD negli spk dinamici serve lavorare in corrente "quasi" pura, e i pirmi "benefici" si notano con Zout ampli maggiore di 10-20 volte Re (resistenza equivalente spk). quindi ci vuole un ampli con Zout superiore ai 100-200 ohm...
Un siffatto sistema praticamente non esercita nessun smorzamento di Q del driver, e le variazioni di emissione sul asse possono essere di diversi dB. Ergo non è possibile associare un ampli a "qualcosa" di non progettato allo scopo.
Tutte le soluzioni che non rispondono a questi presupposti non svolgono un contributo attivo alla riduzione di THD dei drive acustici, e le ragioni degli ipotetici miglioramenti sono elemento di dibattito acceso su scala mondiale.
Io credo che molte teorie in tal senso (non tutte) siano leggende metropolitane causate dai "limiti" di alcune topologie. (esempio un ampli in tensione "puro" non è fattibile con i tubi, tanto vale giustificare la cosa enfatizzando le prestazioni della corrente....)
ciao
Mauro
-
- sostenitore
- Messaggi: 1014
- Iscritto il: 17 ott 2005, 16:59
- Località: Italy
- Has thanked: 2 times
- Been thanked: 80 times
Così per curiosità: secondo te e secondo la tua esperienza (in percentuale e "a sentimento"), quanta parte della distorsione misurata su un sistema di altoparlanti è dovuta al puro trasduttore e quanta alla distorsione della corrente di pilotaggio erogata dall'amplificatore ?Per ottenere un beneficio in termini di THD e IMD negli spk dinamici serve lavorare in corrente "quasi" pura
Saluti.
Paolo Caviglia
-
- R.I.P.
- Messaggi: 712
- Iscritto il: 15 ott 2005, 20:33
- Località: Italy
Bella domanda, Paolo.
Per la mia esperienza è come il classico problema "uovo o gallina".
Non ho per le mani i vari "trattati" sul argomento, ma in forma di "sentimento" (mi scuso se posso fare errori di esposizione, vado a "braccio"):
La THD prodotta negli ap magnetodinamici è prevalentemente (per quel che ci interessa, perchè la situazione è complessa) causata dalle "deformazioni" della struttura di accoppiamento magnetico, che però a sua volta si può dividere in cause legate alla bobina e cause puramente meccaniche (magnete e cono).
Assunto questo, sappiamo che esiste una intima condizione tra "dinamiche magnetiche" e corrente nella bobina mobile (la causa stessa del movimento e della "perturbazione" magnetica).
La corrente quindi è "distorta" (specchio delle perturbazioni magnetiche) ?
No, non per sua natura.
La risposta "compensativa" che il circuito magnetico svolge è sempre in termini di "forze contro elettro motrici", in fase con la corrente ed in qualche modo "figlie" di essa, ma pur sempre "tensioni".
Perchè il pilotaggio in corrente migliora la THD ?
Perchè si "bypassano" le distorsioni legate alla non linearità di Re (res. equivalente) della bobina mobile.
In sintesi, io propendo nel dire che le Back_EMF possono essere "lo specchio" delle THD del ap.
Ma la corrente? Certo se mi metti in corto le Back_EMF, dato che non sono "eliminabili" il tutto si trasforma in corrente. ed in essa ci vedi "le THD".
Qui il discorso diventa complesso, limitiamoci a dire che i fenomeni "azione e reazione" di interfacciamento devono essere trattati con " i guanti bianchi".
D' altronde i miti sul NFB proprio su queste problematiche ha trovato facile appiglio....
ciao
Mauro
Per la mia esperienza è come il classico problema "uovo o gallina".
Non ho per le mani i vari "trattati" sul argomento, ma in forma di "sentimento" (mi scuso se posso fare errori di esposizione, vado a "braccio"):
La THD prodotta negli ap magnetodinamici è prevalentemente (per quel che ci interessa, perchè la situazione è complessa) causata dalle "deformazioni" della struttura di accoppiamento magnetico, che però a sua volta si può dividere in cause legate alla bobina e cause puramente meccaniche (magnete e cono).
Assunto questo, sappiamo che esiste una intima condizione tra "dinamiche magnetiche" e corrente nella bobina mobile (la causa stessa del movimento e della "perturbazione" magnetica).
La corrente quindi è "distorta" (specchio delle perturbazioni magnetiche) ?
No, non per sua natura.
La risposta "compensativa" che il circuito magnetico svolge è sempre in termini di "forze contro elettro motrici", in fase con la corrente ed in qualche modo "figlie" di essa, ma pur sempre "tensioni".
Perchè il pilotaggio in corrente migliora la THD ?
Perchè si "bypassano" le distorsioni legate alla non linearità di Re (res. equivalente) della bobina mobile.
In sintesi, io propendo nel dire che le Back_EMF possono essere "lo specchio" delle THD del ap.
Ma la corrente? Certo se mi metti in corto le Back_EMF, dato che non sono "eliminabili" il tutto si trasforma in corrente. ed in essa ci vedi "le THD".
Qui il discorso diventa complesso, limitiamoci a dire che i fenomeni "azione e reazione" di interfacciamento devono essere trattati con " i guanti bianchi".
D' altronde i miti sul NFB proprio su queste problematiche ha trovato facile appiglio....
ciao
Mauro
-
- sostenitore
- Messaggi: 1014
- Iscritto il: 17 ott 2005, 16:59
- Località: Italy
- Has thanked: 2 times
- Been thanked: 80 times
Egregio Mauro, per spiegare meglio ciò che intendevo dire nel precedente messaggio (forse non sono stato troppo chiaro):
Distorsione legata al trasduttore elettroacustico : problemi di centraggio dell'equipaggio mobile nel traferro; problemi di uscita dell'equipaggio mobile dal traferro durante escursioni elevate; "asimmetrie" nella concatenazione dei flussi magnetici dovute a problemi con piastre polari e/o avvolgimenti; anisotropia della elasticità delle sospensioni e/o centratore.
Distorsione causata dall'amplificatore: mancato controllo della corrente in uscita e distorsione della sua forma d'onda.
Così suddividendo le cause di distorsione (non sono un esperto di altoparlanti, per cui ti ho indicato quelle che penso possano essere cause di distorsione in un altoparlante), quale può essere il relativo contributo percentuale "a sentimento" sulla distorsione della "pressione acustica ?!" in uscita dal sistema ?
Saluti.
Paolo Caviglia
Distorsione legata al trasduttore elettroacustico : problemi di centraggio dell'equipaggio mobile nel traferro; problemi di uscita dell'equipaggio mobile dal traferro durante escursioni elevate; "asimmetrie" nella concatenazione dei flussi magnetici dovute a problemi con piastre polari e/o avvolgimenti; anisotropia della elasticità delle sospensioni e/o centratore.
Distorsione causata dall'amplificatore: mancato controllo della corrente in uscita e distorsione della sua forma d'onda.
Così suddividendo le cause di distorsione (non sono un esperto di altoparlanti, per cui ti ho indicato quelle che penso possano essere cause di distorsione in un altoparlante), quale può essere il relativo contributo percentuale "a sentimento" sulla distorsione della "pressione acustica ?!" in uscita dal sistema ?
Saluti.
Paolo Caviglia
-
- R.I.P.
- Messaggi: 712
- Iscritto il: 15 ott 2005, 20:33
- Località: Italy
Anche voi avete ragione, il mio intervento non è per niente chiaro.
Riassumo:
1. Il trasduttore ha una sua THD intriseca, a prescindere dalle prestazioni del amp che lo pilota
2. Le THD del trasduttore sono di 2 tipi, una di origine meccanica e una di origine elettrica (elettromeccanica)
3. Le THD di origine elettromeccanica sono "riducibili" usando tecniche di pilotaggio "in corrente", mentre il pilotaggio in tensione "genera" in un certo senso questa THD aggiunta a causa del damping esercitato sulla rete elettrica equivalente (al equipaggio mobile)
Risposta a Paolo:
- La percentuale media di THD prodotta da un trasduttore (woofer) a bassa frequenza e pieno pilotaggio è del ordine del 2-10% (a seconda della frequenza e delle caratteristiche del trasduttore.) (Il pilotaggio in corrente può ridurre fino al 50% questa distorsione, ma non è oggetto del quesito)
- La percentuale di THD di un buon ampli (a stato solido), non supera mai lo 0.5% sia in corrente che in tensione, ma quando presente si somma a quella propria del trasduttore.
- Le condizioni dinamiche non permettono di analizzare i singoli sistemi in modo "isolato" e le misure statiche non isolano i problemi dinamici.
- al massimo un ampli ben progettato può "ridurre" la THD su base elettromagnetica, come nel caso del pilotaggio in corrente.
- in un ampli in tensione, la coerenza "in tensione" sul carico è molto piu importante di quella "in corrente". Se l' ampli è ben progettato non esiste un "Problema" di corrente distorta, ma solo di allineamento temporale della sua risposta...
Spero di essere stato chiaro...
PS: una conoscenza degli elementi in gioco sarebbe gradita....
A questo scopo rimanda alla letteratura sui trasduttori che si trova in rete, come quella prodotta da Hawksford....
ciao
Mauro
Mauro
Riassumo:
1. Il trasduttore ha una sua THD intriseca, a prescindere dalle prestazioni del amp che lo pilota
2. Le THD del trasduttore sono di 2 tipi, una di origine meccanica e una di origine elettrica (elettromeccanica)
3. Le THD di origine elettromeccanica sono "riducibili" usando tecniche di pilotaggio "in corrente", mentre il pilotaggio in tensione "genera" in un certo senso questa THD aggiunta a causa del damping esercitato sulla rete elettrica equivalente (al equipaggio mobile)
Risposta a Paolo:
- La percentuale media di THD prodotta da un trasduttore (woofer) a bassa frequenza e pieno pilotaggio è del ordine del 2-10% (a seconda della frequenza e delle caratteristiche del trasduttore.) (Il pilotaggio in corrente può ridurre fino al 50% questa distorsione, ma non è oggetto del quesito)
- La percentuale di THD di un buon ampli (a stato solido), non supera mai lo 0.5% sia in corrente che in tensione, ma quando presente si somma a quella propria del trasduttore.
- Le condizioni dinamiche non permettono di analizzare i singoli sistemi in modo "isolato" e le misure statiche non isolano i problemi dinamici.
- al massimo un ampli ben progettato può "ridurre" la THD su base elettromagnetica, come nel caso del pilotaggio in corrente.
- in un ampli in tensione, la coerenza "in tensione" sul carico è molto piu importante di quella "in corrente". Se l' ampli è ben progettato non esiste un "Problema" di corrente distorta, ma solo di allineamento temporale della sua risposta...
Spero di essere stato chiaro...
PS: una conoscenza degli elementi in gioco sarebbe gradita....
A questo scopo rimanda alla letteratura sui trasduttori che si trova in rete, come quella prodotta da Hawksford....
ciao
Mauro
Mauro
- riccardo
- sostenitore
- Messaggi: 4547
- Iscritto il: 08 ott 2005, 02:05
- Località: Italy
-
- R.I.P.
- Messaggi: 712
- Iscritto il: 15 ott 2005, 20:33
- Località: Italy
A proposito di domande inutili,
sarebbe interesante sapere in base a quali studio si può dimostrare la riduzione di THD provocata dalla gestione di corrente stile Aloia o Kaneta, oltre a come si dimostra come in un sistema reazionato in tensione la corrente possa essere "distorta" direttamente nei nodi di uscita del sistema senza che la tensione ne gestisca la correzione...
Altro punto "divertente" ancora di più sarebbe sapere a che titolo può parlare di distorsione un sistema a triodo che di suo (tensione e corrente) distorce di gran lunga di più di un sistema di altoparlanti.
Tensione o corrente, sempre "impressione" fà (almeno sul piano tecnico)....
ciao
Mauro
sarebbe interesante sapere in base a quali studio si può dimostrare la riduzione di THD provocata dalla gestione di corrente stile Aloia o Kaneta, oltre a come si dimostra come in un sistema reazionato in tensione la corrente possa essere "distorta" direttamente nei nodi di uscita del sistema senza che la tensione ne gestisca la correzione...
Altro punto "divertente" ancora di più sarebbe sapere a che titolo può parlare di distorsione un sistema a triodo che di suo (tensione e corrente) distorce di gran lunga di più di un sistema di altoparlanti.
Tensione o corrente, sempre "impressione" fà (almeno sul piano tecnico)....
ciao
Mauro
-
- Argomenti simili
- Risposte
- Visite
- Ultimo messaggio