Gk-71 russe
-
roby.s988
- new member
- Messaggi: 6
- Iscritto il: 06 apr 2016, 20:25
Gk-71 russe
Buongiorno, arrivo subito al dunque, avrei bisogno di sapere se qualcuno ha utilizzato le gk-71 (pentodo di origine russa simile alla 813) per creare un'ampli audio, magari pilotato da una 6sn7(doppio triodo).se la risposta è si avete degli schemi e che potenza potrei tirare fuori con una finnale per ogni canale, sopratutto la qualita del suono sarà accettabile oppure no? grazie, saluti Roberto
- kagliostro
- starting member
- Messaggi: 359
- Iscritto il: 18 ott 2007, 03:15
- Località: Italy
- Has thanked: 1 time
- Been thanked: 4 times
Re: Gk-71 russe
A pagina 5 di questo thread trovi un paio di schemi di SE
solo che l'anodica è davvero alta e richiede particolari attenzioni nel cablaggio
e poi nella gestione dell'amp
http://www.audiodiyclub.net/index.php/topic,134.0.html
http://www.audiodiyclub.net/index.php/t ... 4.120.html


Qui invece il famoso SE di 813 di Millett (che potresti usare come base adattando le GK-71)
http://www.pmillett.com/813_se_triode_amps.htm

Ciao
K
solo che l'anodica è davvero alta e richiede particolari attenzioni nel cablaggio
e poi nella gestione dell'amp
http://www.audiodiyclub.net/index.php/topic,134.0.html
http://www.audiodiyclub.net/index.php/t ... 4.120.html
Qui invece il famoso SE di 813 di Millett (che potresti usare come base adattando le GK-71)
http://www.pmillett.com/813_se_triode_amps.htm
Ciao
K
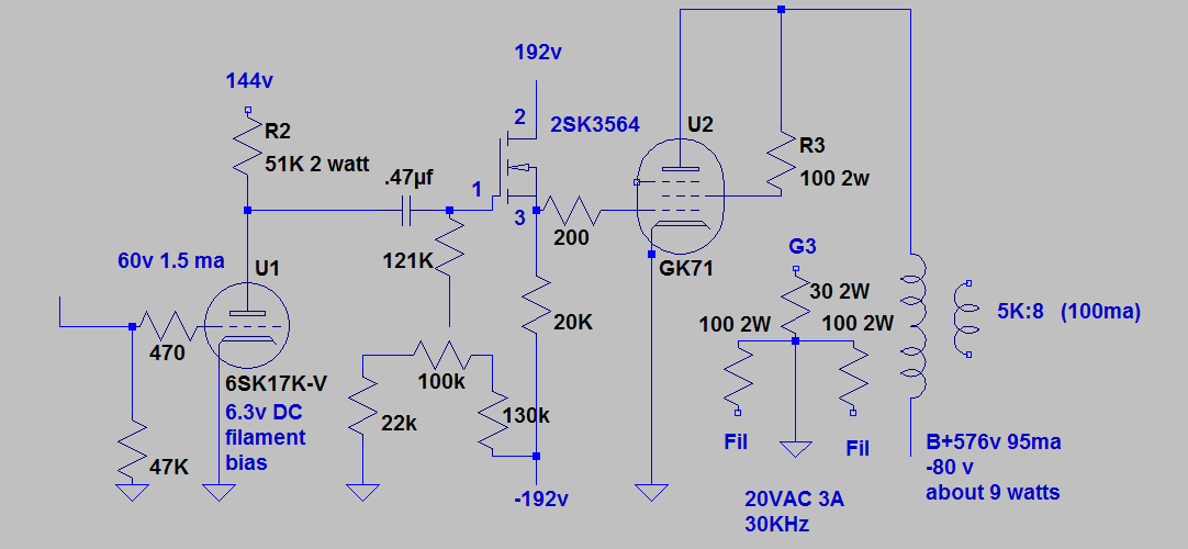
EDIT: Ho trovato anche questo progetto (realizzato a quanto pare)
http://audioratbag.blogspot.it/2016/01/ ... 17k-v.html
-
roby.s988
- new member
- Messaggi: 6
- Iscritto il: 06 apr 2016, 20:25
Re: Gk-71 russe
Ciao, e volendo creare una versione ultralineare è possibile? oppure avevo pensato di fare delle piccole modifiche al primo schema postato, utiliizzando la 6sn7 che piloti tramite i suoi 2 triodi 2 gk-71 in modo da avere lo stereo. Come qualità audio e potenza sarebbe valida oppure no? secondo un'opinione quale versione sarebbe meglio?
- kagliostro
- starting member
- Messaggi: 359
- Iscritto il: 18 ott 2007, 03:15
- Località: Italy
- Has thanked: 1 time
- Been thanked: 4 times
Re: Gk-71 russe
Per quanto riguarda lo schema preferito .......... beh, diciamo che vista la fama di Millet il suo sarà di sicuro affidabile, ma non saprei proprio cosa consigliarti
Ultralineare ....... per me non dovrebbero esserci impedimenti, ma di HiFi non è che ne capisca, di sicuro qui c'è chi è molto ben preparato sull'argomento
e forse potrà darti una mano
K
Ultralineare ....... per me non dovrebbero esserci impedimenti, ma di HiFi non è che ne capisca, di sicuro qui c'è chi è molto ben preparato sull'argomento
e forse potrà darti una mano
K
-
- Argomenti simili
- Risposte
- Visite
- Ultimo messaggio
-
- 26 Risposte
- 2998 Visite
-
Ultimo messaggio da ghisirds
-
- 6 Risposte
- 961 Visite
-
Ultimo messaggio da lord_orione
-
- 10 Risposte
- 1968 Visite
-
Ultimo messaggio da gluca
-
- 0 Risposte
- 595 Visite
-
Ultimo messaggio da sinuko
-
- 11 Risposte
- 2495 Visite
-
Ultimo messaggio da mariovalvola