Salve a tutti. Sto raccogliendo materiale per costruire un amplificatore a valvole per chitarra ed ho già trovato parecchia roba in giro per quanto riguarda lo stadio di potenza, controllo toni e pre del canale pulito, alimentazione, ma non riesco a trovare niente per il canale distorto: qualcuno puo illuminarmi?
Grazie a tutti!
Alberto
Amplificatore per chitarra elettrica...
- Giaime
- sostenitore
- Messaggi: 3513
- Iscritto il: 17 nov 2005, 01:51
- Località: Italy
- Contatta:
Salve Alberto,
di ampli per chitarra se ne era parlato qualche thread più sotto,
comunque venendo alla tua domanda: che tipo di suono distorto cercavi? Hai in mente qualche amplificatore che vorresti "copiare" a livello di sound?
Saluti termoionici



Giaime Ugliano
http://giaime.altervista.org
di ampli per chitarra se ne era parlato qualche thread più sotto,
comunque venendo alla tua domanda: che tipo di suono distorto cercavi? Hai in mente qualche amplificatore che vorresti "copiare" a livello di sound?
Saluti termoionici



Giaime Ugliano
http://giaime.altervista.org
Giaime Ugliano
- Giaime
- sostenitore
- Messaggi: 3513
- Iscritto il: 17 nov 2005, 01:51
- Località: Italy
- Contatta:
Ciao Alberto,
ovviamente se ci fosse stato un metodo più semplice di ottenere quel tipo di sound, alla Mesa Boogie l'avrebbero usato no?
Forse ti spaventa tutta la complicazione che usano per il bypass e amenità varie, in tal caso:

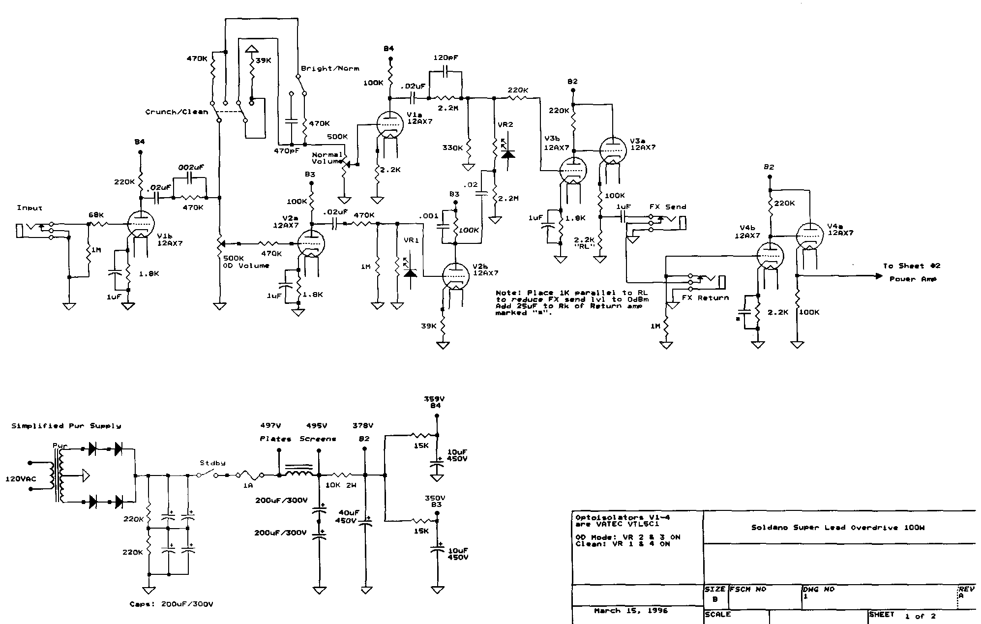
questa è la sezione pre del Soldano SLO100, ottimo ampli per quel tipo di sonorità.
Saluti termoionici



Giaime Ugliano
http://giaime.altervista.org
ovviamente se ci fosse stato un metodo più semplice di ottenere quel tipo di sound, alla Mesa Boogie l'avrebbero usato no?
Forse ti spaventa tutta la complicazione che usano per il bypass e amenità varie, in tal caso:

questa è la sezione pre del Soldano SLO100, ottimo ampli per quel tipo di sonorità.
Saluti termoionici



Giaime Ugliano
http://giaime.altervista.org
Giaime Ugliano
-
HolySmoke
- new member
- Messaggi: 24
- Iscritto il: 14 giu 2006, 19:59
- Località: Italy
Grazie mille, terrò in considerazione il pre della soldano. Io per il momento ho trovato questo progetto su di un forum. Che te ne pare? Sul sito c'era anche un mp3 con il suono e non mi sembrava malaccio...
Allegato: ax84_m175.pdf ( 26220bytes )
I tuoi consigli sono sempre ben accetti.
Ciao!
Alberto
I tuoi consigli sono sempre ben accetti.
Ciao!
Alberto
Alberto
- Giaime
- sostenitore
- Messaggi: 3513
- Iscritto il: 17 nov 2005, 01:51
- Località: Italy
- Contatta:
Ah si il Renegade... dovrò averlo prototipato dal momento che mi ricordo come suona.
Diciamo molto JCM800, non lo definirei "metal".
Comunque se ti piace, penso sia ottimo!
Saluti termoionici



Giaime Ugliano
http://giaime.altervista.org
Diciamo molto JCM800, non lo definirei "metal".
Comunque se ti piace, penso sia ottimo!
Saluti termoionici



Giaime Ugliano
http://giaime.altervista.org
Giaime Ugliano
-
HolySmoke
- new member
- Messaggi: 24
- Iscritto il: 14 giu 2006, 19:59
- Località: Italy
Be, in fondo anche la chitarra che si usa fa la sua parte nel suono... Oggi ho provato una ESP ALEXI-600 con un ampli della fender a transistor ed il suono era spaventoso (la usa Alexi Laiho, il chitarrista dei Children of Bodom, non so se li conosc, con un pò di mesa sotto...i). Comunque, sono stato in un negozio di Vicenza, Montebelluna per l'esattezza (essemusic, magari lo conosci) e li ho scoperto che la mesa usa un tipo di ECC83 particolare per il canale distorto, non mi ricordo la sigla. In effetti provando una ECC83 normale il suono cambia radicalmente e risulta 'quasi' solo un overdrive. Comunque se dici che va bene lo schema mi concentrerò sul renegade.
Una ultima cosa, che relè devo usare per il Channel Switch tra pulito e distorto? Mi sa che quelli da "lampadine" non sia il massimo... Grazie mille!! Ciao!
Alberto
Una ultima cosa, che relè devo usare per il Channel Switch tra pulito e distorto? Mi sa che quelli da "lampadine" non sia il massimo... Grazie mille!! Ciao!
Alberto
Alberto
- Giaime
- sostenitore
- Messaggi: 3513
- Iscritto il: 17 nov 2005, 01:51
- Località: Italy
- Contatta:
Ciao Alberto,
certo, la chitarra (per il tuo genere, più che la chitarra, direi il pickup, il suo timbro e soprattutto il suo livello d'uscita) ha un ruolo importantissimo.
Certo che li conosco i Children Of Bodom...
E conosco anche Essemusic di Montebelluna, di fatti è il mio negozio preferito, ci ho preso la mia Stratocaster lì dentro.
So che la Mesa usa delle ECC83 col loro nome stampato sopra, di fatti sono una versione di 12AX7/ECC83 cinese dal guadagno molto, molto spinto.
Comunque basta costruirci il circuito, poi puoi divertirti a sentire le varie 12AX7/ECC83 in commercio che suono hanno. Anche la Sovtek ha in listino due o tre modelli diversi di ECC83, ognuna col loro peculiare suono. Io comunque mi trovo meglio (e faccio sempre installare) le Ei o le JJ/Tesla, ma di solito non tratto gli ampli hi-gain.
Come relé, va benissimo uno qualsiasi... io ne ho usato uno recuperato dall'alimentatore di un vecchio pc. Casomai ne provi un paio di marche per trovare quello meno rumoroso!
Buon lavoro!
Ps, anch'io sto lavorando su un ampli per chitarra al momento
Siccome non ho voglia di fargli uno chassis come si deve, ho incollato un paio di tavole di legno! Adesso è pronta la sezione finale, trattasi di due EL84 in PP, classe AB e polarizzazione catodica. Le pilota un long tail di 12AT7 (soluzione molto usata dai Marshall e dai Fender degli anni 70).
Più tardi mi metterò al lavoro per fare la sezione pre, pensavo di copiare pari pari il canale "High" della Plexi di Jimi Hendrix :p
Saluti termoionici
Giaime Ugliano
http://giaime.altervista.org
certo, la chitarra (per il tuo genere, più che la chitarra, direi il pickup, il suo timbro e soprattutto il suo livello d'uscita) ha un ruolo importantissimo.
Certo che li conosco i Children Of Bodom...
E conosco anche Essemusic di Montebelluna, di fatti è il mio negozio preferito, ci ho preso la mia Stratocaster lì dentro.
So che la Mesa usa delle ECC83 col loro nome stampato sopra, di fatti sono una versione di 12AX7/ECC83 cinese dal guadagno molto, molto spinto.
Comunque basta costruirci il circuito, poi puoi divertirti a sentire le varie 12AX7/ECC83 in commercio che suono hanno. Anche la Sovtek ha in listino due o tre modelli diversi di ECC83, ognuna col loro peculiare suono. Io comunque mi trovo meglio (e faccio sempre installare) le Ei o le JJ/Tesla, ma di solito non tratto gli ampli hi-gain.
Come relé, va benissimo uno qualsiasi... io ne ho usato uno recuperato dall'alimentatore di un vecchio pc. Casomai ne provi un paio di marche per trovare quello meno rumoroso!
Buon lavoro!
Ps, anch'io sto lavorando su un ampli per chitarra al momento
Più tardi mi metterò al lavoro per fare la sezione pre, pensavo di copiare pari pari il canale "High" della Plexi di Jimi Hendrix :p
Saluti termoionici
Giaime Ugliano
http://giaime.altervista.org
Giaime Ugliano
- Giaime
- sostenitore
- Messaggi: 3513
- Iscritto il: 17 nov 2005, 01:51
- Località: Italy
- Contatta:
Update, l'ampli l'ho praticamente finito
Suona benissimo! Il pre è praticamente il canale "high" della Plexi, all'ingresso c'è una 12AX7 con 130k sull'anodo, 2.7k sul catodo e 0.68uf di bypass, uscita anodica, accoppiamento 5.6nF, potenziometro da 470k poi altra sezione di 12AX7, questa volta 88k sull'anodo, 820ohm sul catodo e bypass 1uF. Poi altro potenziometro (il volume "master") e il long tail di 12AT7 (22k sugli anodi, 220ohm come resistenza di catodo e 10k come resistenza di tail).
Poi le EL84, in modo molto semplice.
Suona un po' dark per i miei gusti, vedrò di aumentare gli alti. E' senza dubbio un amplificatore molto pulito, ma gli manca la "cristallinità" dei Fender. A gain basso, è un po' troppo chiuso, un pulito come un Marshall, insomma, vecchio stile. A volumi alti spacca, SPACCA! Ricorda più una testata Hiwatt che un Marshall. In ogni caso non è un mostro da metal, l'overdrive è piuttosto limitato e adatto alla Strato e al mio stile.
Occhio quando si fanno gli ampli per chitarra! Curare moltissimo il layout ed ECCEDERE con i grid stoppers, non scendere mai sotto i 10k. Inoltre è bene mettere sempre almeno 47-100k in serie (si, non è un errore, in SERIE) ai potenziometri, per evitare inneschi. Io ci ho messo tutto il pomeriggio a trasformare quello che era un oscillatore in un amplificatore per chitarra.
(come oscillatore hoo beccato un po' tutto lo spettro diciamo, dai 4kHz ai 200kHz
)
Appena ho tempo farò uno schemino, e lo metterò sul sito.
Stavo pensando tra l'altro che AudioFaiDaTe ha un progetto Primo per hi-fi ma non uno per chitarra
Saluti termoionici
Giaime Ugliano
http://giaime.altervista.org
Suona benissimo! Il pre è praticamente il canale "high" della Plexi, all'ingresso c'è una 12AX7 con 130k sull'anodo, 2.7k sul catodo e 0.68uf di bypass, uscita anodica, accoppiamento 5.6nF, potenziometro da 470k poi altra sezione di 12AX7, questa volta 88k sull'anodo, 820ohm sul catodo e bypass 1uF. Poi altro potenziometro (il volume "master") e il long tail di 12AT7 (22k sugli anodi, 220ohm come resistenza di catodo e 10k come resistenza di tail).
Poi le EL84, in modo molto semplice.
Suona un po' dark per i miei gusti, vedrò di aumentare gli alti. E' senza dubbio un amplificatore molto pulito, ma gli manca la "cristallinità" dei Fender. A gain basso, è un po' troppo chiuso, un pulito come un Marshall, insomma, vecchio stile. A volumi alti spacca, SPACCA! Ricorda più una testata Hiwatt che un Marshall. In ogni caso non è un mostro da metal, l'overdrive è piuttosto limitato e adatto alla Strato e al mio stile.
Occhio quando si fanno gli ampli per chitarra! Curare moltissimo il layout ed ECCEDERE con i grid stoppers, non scendere mai sotto i 10k. Inoltre è bene mettere sempre almeno 47-100k in serie (si, non è un errore, in SERIE) ai potenziometri, per evitare inneschi. Io ci ho messo tutto il pomeriggio a trasformare quello che era un oscillatore in un amplificatore per chitarra.
(come oscillatore hoo beccato un po' tutto lo spettro diciamo, dai 4kHz ai 200kHz
Appena ho tempo farò uno schemino, e lo metterò sul sito.
Stavo pensando tra l'altro che AudioFaiDaTe ha un progetto Primo per hi-fi ma non uno per chitarra
Saluti termoionici
Giaime Ugliano
http://giaime.altervista.org
Giaime Ugliano
-
HolySmoke
- new member
- Messaggi: 24
- Iscritto il: 14 giu 2006, 19:59
- Località: Italy
Io l'essemusic l'ho scoperto da poco ma mi è veramente piaciuto! Per adesso la realizzazione dell'ampli è ancora in fase di studio, devo pensarci bene prima di cimentarmi nella costruzione. Per quanto riguarda le ECC83, ho provato a campbiare quella "speciale" mesa con un'altra (Electro Harmonix) e la distorsione non era piu quella di prima, anzi era appena piu di un overdrive! Miracoli della Mesa... Complimenti per il tuo ampli, se suona sei già ad un buon punto. Attendo con ansia di vedere lo schema e le foto della tua realizzazione.. Ciao!
Alberto
Alberto
Alberto
-
- Argomenti simili
- Risposte
- Visite
- Ultimo messaggio
-
- 1 Risposte
- 1040 Visite
-
Ultimo messaggio da plovati
-
- 0 Risposte
- 463 Visite
-
Ultimo messaggio da poluca
-
- 6 Risposte
- 1710 Visite
-
Ultimo messaggio da whiskeydriver79